电脑桌面
添加学科云到电脑桌面
安装后可以在桌面快捷访问

2025年江西省中考道德与法治真题及答案.docx

2025年江西省中考道德与法治真题及答案.docx_第1页
1/17
2025年江西省中考道德与法治真题及答案.docx_第2页
2/17
2025年江西省中考道德与法治真题及答案.docx_第3页
3/17
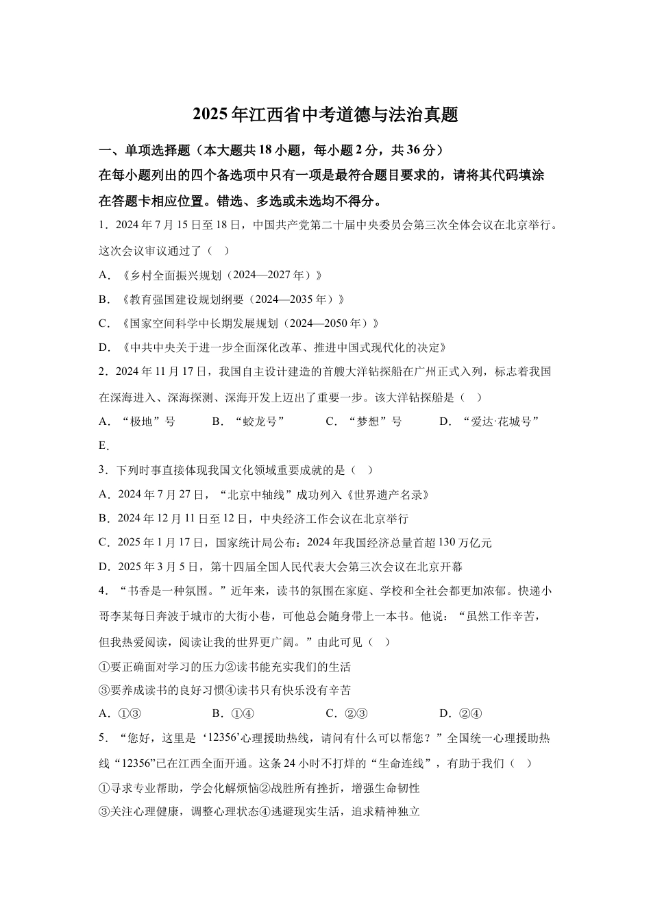
2025 年江西省中考道德与法治真题一、单项选择题(本大题共 18 小题,每小题 2 分,共 36 分)在每小题列出的四个备选项中只有一项是最符合题目要求的,请将其代码填涂在答题卡相应位置。错选、多选或未选均不得分。1.2024 年 7 月 15 日至 18 日,中国共产党第二十届中央委员会第三次全体会议在北京举行。这次会议审议通过了( )A.《乡...

1、当您付费下载文档后,您只拥有了使用权限,并不意味着购买了版权,文档只能用于自身使用,不得用于其他商业用途(如 [转卖]进行直接盈利或[编辑后售卖]进行间接盈利)。
2、本站所有内容均由合作方或网友上传,本站不对文档的完整性、权威性及其观点立场正确性做任何保证或承诺!文档内容仅供研究参考,付费前请自行鉴别。
3、如文档内容存在违规,或者侵犯商业秘密、侵犯著作权等,请点击“违规举报”。

1.电子资料成功下载后不支持退换,如发现资料有内容错误问题请联系客服,如若属实,我们会补偿您的损失

2.压缩包下载后请先用软件解压,再使用对应软件打开;软件版本较低时请及时更新

3.资料下载成功后可在60天以内免费重复下载


2025年江西省中考道德与法治真题及答案.docx

您可能关注的文档

星辰资料铺+ 关注
实名认证
内容提供者

星辰资料铺

确认删除?
回到顶部
QQ客服
  • 天空点击这里给我发消息