电脑桌面
添加学科云到电脑桌面
安装后可以在桌面快捷访问

九年级数学上册-题型专练-第01讲 简单事件的概率(知识解读+真题演练+课后巩固)(教师版).docx

九年级数学上册-题型专练-第01讲 简单事件的概率(知识解读+真题演练+课后巩固)(教师版).docx_第1页
1/31
九年级数学上册-题型专练-第01讲 简单事件的概率(知识解读+真题演练+课后巩固)(教师版).docx_第2页
2/31
九年级数学上册-题型专练-第01讲 简单事件的概率(知识解读+真题演练+课后巩固)(教师版).docx_第3页
3/31
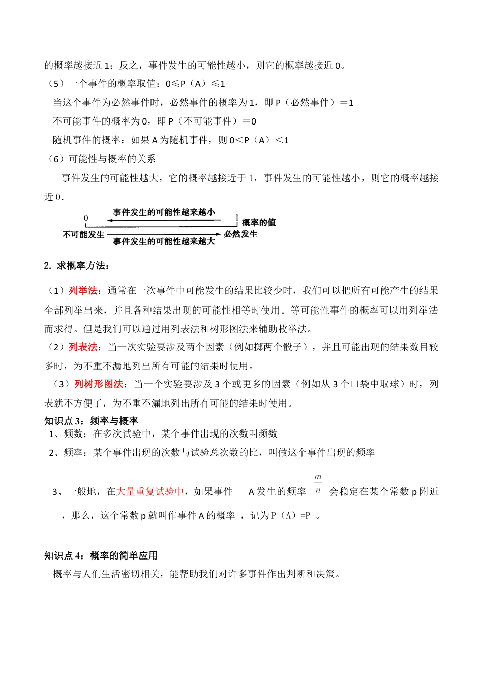
第 01 讲 简单事件的概率1.了解什么是必然发生事件、不可能发生事件和随机事件.2.在具体情境中了解概率的意义,体会概率是描述不确定事件发生可能性大小的数学概念,理解概率取值范围的意义.3.能够运用列举法(包括列表、画树状图)计算简单事件发生的概率.4.能够通过试验,获得事件发生的频率,知道通过大量重复试验,可以用频率估计概率,了解频率与...

1、当您付费下载文档后,您只拥有了使用权限,并不意味着购买了版权,文档只能用于自身使用,不得用于其他商业用途(如 [转卖]进行直接盈利或[编辑后售卖]进行间接盈利)。
2、本站所有内容均由合作方或网友上传,本站不对文档的完整性、权威性及其观点立场正确性做任何保证或承诺!文档内容仅供研究参考,付费前请自行鉴别。
3、如文档内容存在违规,或者侵犯商业秘密、侵犯著作权等,请点击“违规举报”。

1.电子资料成功下载后不支持退换,如发现资料有内容错误问题请联系客服,如若属实,我们会补偿您的损失

2.压缩包下载后请先用软件解压,再使用对应软件打开;软件版本较低时请及时更新

3.资料下载成功后可在60天以内免费重复下载


九年级数学上册-题型专练-第01讲 简单事件的概率(知识解读+真题演练+课后巩固)(教师版).docx

爱学习驿站+ 关注
实名认证
内容提供者

爱学习驿站

确认删除?
回到顶部
QQ客服
  • 天空点击这里给我发消息