电脑桌面
添加学科云到电脑桌面
安装后可以在桌面快捷访问

江苏省连云港市2025-2026学年高三上学期11月期中考试政治试题(解析版).docx

江苏省连云港市2025-2026学年高三上学期11月期中考试政治试题(解析版).docx_第1页
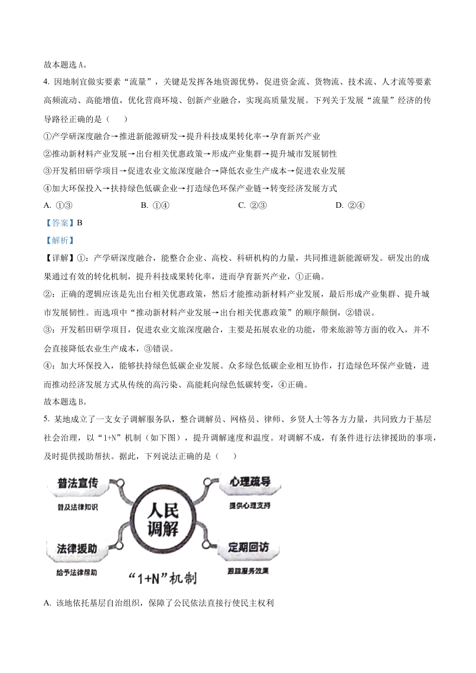
1/17
江苏省连云港市2025-2026学年高三上学期11月期中考试政治试题(解析版).docx_第2页
2/17
江苏省连云港市2025-2026学年高三上学期11月期中考试政治试题(解析版).docx_第3页
3/17
2025~2026 学年第一学期期中调研考试高三政治试题注意事项考生在答题前请认真阅读本注意事项及各题答题要求1.本试卷共 8 页,满分为 100 分,考试时间为 75 分钟。考试结束后,请将本试卷和答题卡一并交回。2.答题前,请务必将自己的姓名、准考证号用 0.5 毫米黑色墨水的签字笔填写在试卷及答题卡的规定位置。3.请认真核对监考员在答题卡上所粘...

1、当您付费下载文档后,您只拥有了使用权限,并不意味着购买了版权,文档只能用于自身使用,不得用于其他商业用途(如 [转卖]进行直接盈利或[编辑后售卖]进行间接盈利)。
2、本站所有内容均由合作方或网友上传,本站不对文档的完整性、权威性及其观点立场正确性做任何保证或承诺!文档内容仅供研究参考,付费前请自行鉴别。
3、如文档内容存在违规,或者侵犯商业秘密、侵犯著作权等,请点击“违规举报”。

1.电子资料成功下载后不支持退换,如发现资料有内容错误问题请联系客服,如若属实,我们会补偿您的损失

2.压缩包下载后请先用软件解压,再使用对应软件打开;软件版本较低时请及时更新

3.资料下载成功后可在60天以内免费重复下载


江苏省连云港市2025-2026学年高三上学期11月期中考试政治试题(解析版).docx

您可能关注的文档

爱学习驿站+ 关注
实名认证
内容提供者

爱学习驿站

确认删除?
回到顶部
QQ客服
  • 天空点击这里给我发消息