电脑桌面
添加学科云到电脑桌面
安装后可以在桌面快捷访问

字节精准教育联盟·NCS高2026届高考适应性考试(一诊)语文答案.pdf

字节精准教育联盟·NCS高2026届高考适应性考试(一诊)语文答案.pdf_第1页
1/3
字节精准教育联盟·NCS高2026届高考适应性考试(一诊)语文答案.pdf_第2页
2/3
字节精准教育联盟·NCS高2026届高考适应性考试(一诊)语文答案.pdf_第3页
3/3
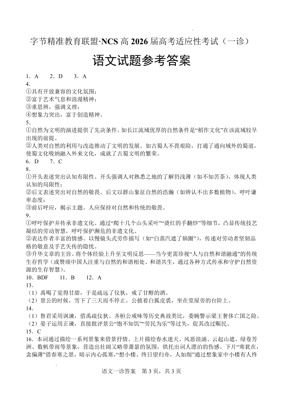
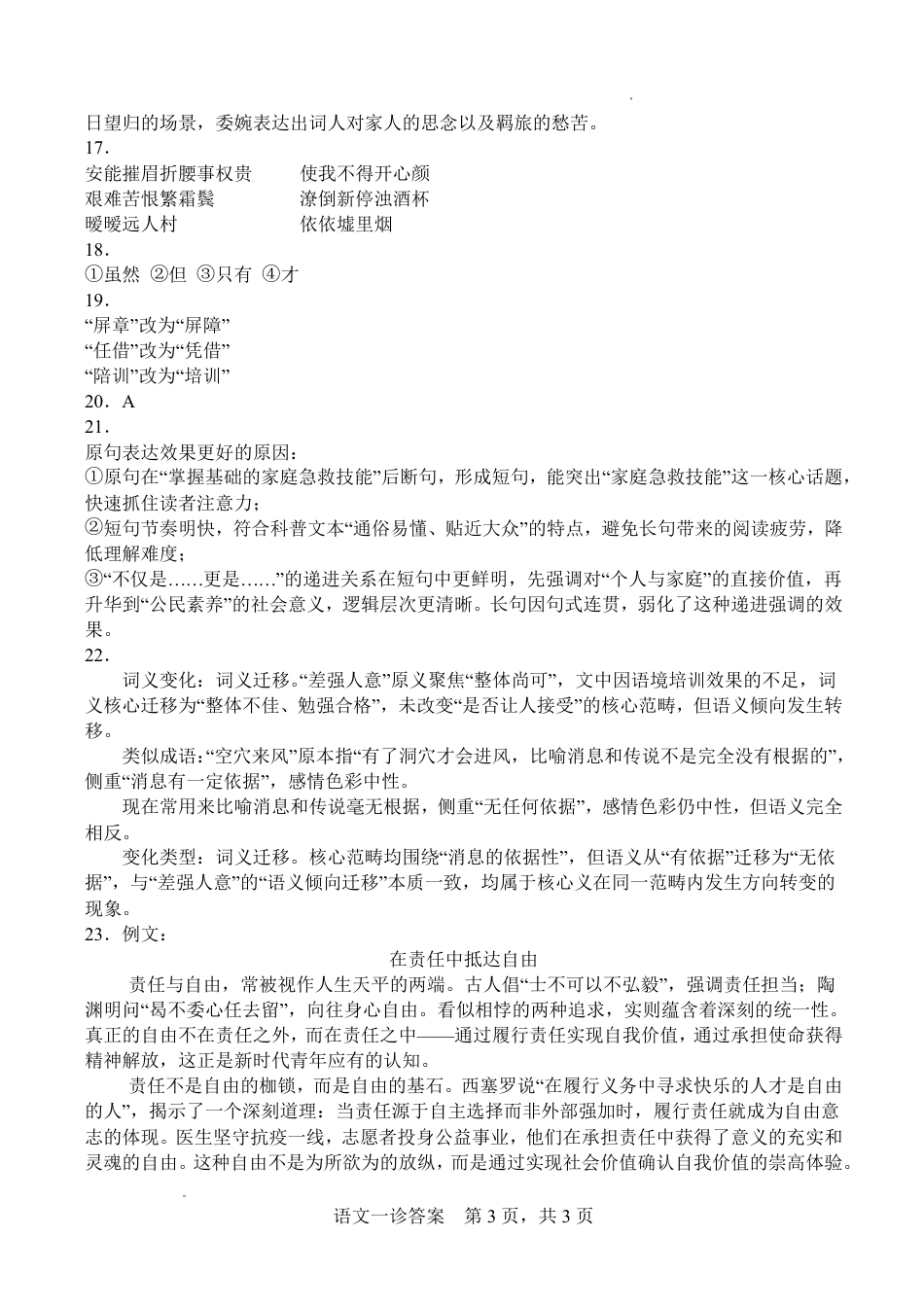
语文一诊答案第 3 页,共 3 页学 科 网 ( 北 京 ) 股 份 有 限 公 司字节精准教育联盟·NCS 高 2026 届高考适应性考试(一诊)语文试题参考答案1.A2.D3.A4.①具有开放兼容的文化氛围;②富于艺术气息和浪漫精神;③重思辨,强调义理;④想象力突出,富于创造精神。5.①自然为文明的演进提供了先决条件。如长江流域优厚的自然条...

1、当您付费下载文档后,您只拥有了使用权限,并不意味着购买了版权,文档只能用于自身使用,不得用于其他商业用途(如 [转卖]进行直接盈利或[编辑后售卖]进行间接盈利)。
2、本站所有内容均由合作方或网友上传,本站不对文档的完整性、权威性及其观点立场正确性做任何保证或承诺!文档内容仅供研究参考,付费前请自行鉴别。
3、如文档内容存在违规,或者侵犯商业秘密、侵犯著作权等,请点击“违规举报”。

1.电子资料成功下载后不支持退换,如发现资料有内容错误问题请联系客服,如若属实,我们会补偿您的损失

2.压缩包下载后请先用软件解压,再使用对应软件打开;软件版本较低时请及时更新

3.资料下载成功后可在60天以内免费重复下载


字节精准教育联盟·NCS高2026届高考适应性考试(一诊)语文答案.pdf

您可能关注的文档

爱学习驿站+ 关注
实名认证
内容提供者

爱学习驿站

确认删除?
回到顶部
QQ客服
  • 天空点击这里给我发消息