电脑桌面
添加学科云到电脑桌面
安装后可以在桌面快捷访问

青岛版七年级数学上册-专题03 一元一次方程(期末复习讲义)教师版.docx

青岛版七年级数学上册-专题03 一元一次方程(期末复习讲义)教师版.docx_第1页
1/80
青岛版七年级数学上册-专题03 一元一次方程(期末复习讲义)教师版.docx_第2页
2/80
青岛版七年级数学上册-专题03 一元一次方程(期末复习讲义)教师版.docx_第3页
3/80
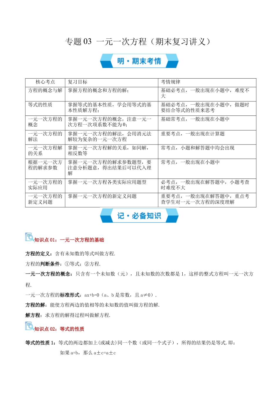
专题 03 一元一次方程(期末复习讲义)核心考点复习目标考情规律方程的概念与解掌握方程的概念和方程的解;基础必考点,一般出现在小题中,难度不大等式的性质掌握等式的基本性质,学会用等式的基本性质解方程;基础必考点,一般出现在小题中,做题时要结合等式的性质来思考一元一次方程的概念掌握一元一次方程的概念,注意一元一次方程一次项系数不能为...

1、当您付费下载文档后,您只拥有了使用权限,并不意味着购买了版权,文档只能用于自身使用,不得用于其他商业用途(如 [转卖]进行直接盈利或[编辑后售卖]进行间接盈利)。
2、本站所有内容均由合作方或网友上传,本站不对文档的完整性、权威性及其观点立场正确性做任何保证或承诺!文档内容仅供研究参考,付费前请自行鉴别。
3、如文档内容存在违规,或者侵犯商业秘密、侵犯著作权等,请点击“违规举报”。

1.电子资料成功下载后不支持退换,如发现资料有内容错误问题请联系客服,如若属实,我们会补偿您的损失

2.压缩包下载后请先用软件解压,再使用对应软件打开;软件版本较低时请及时更新

3.资料下载成功后可在60天以内免费重复下载


青岛版七年级数学上册-专题03 一元一次方程(期末复习讲义)教师版.docx

您可能关注的文档

星辰资料铺+ 关注
实名认证
内容提供者

星辰资料铺

确认删除?
回到顶部
QQ客服
  • 天空点击这里给我发消息