电脑桌面
添加学科云到电脑桌面
安装后可以在桌面快捷访问

江苏省徐州市铜山区2024-2025学年高一下学期4月期中考试 生物 PDF版含答案.pdf

江苏省徐州市铜山区2024-2025学年高一下学期4月期中考试 生物 PDF版含答案.pdf_第1页
1/12
江苏省徐州市铜山区2024-2025学年高一下学期4月期中考试 生物 PDF版含答案.pdf_第2页
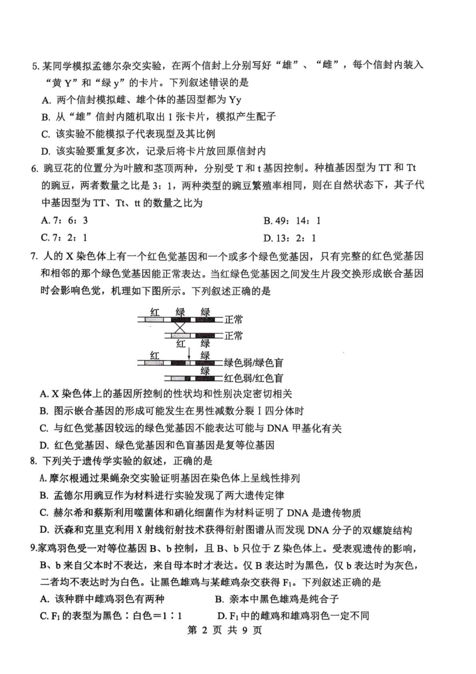
2/12
江苏省徐州市铜山区2024-2025学年高一下学期4月期中考试 生物 PDF版含答案.pdf_第3页
3/12
2024-2025 学年度第二学期期中学情调研 高一生物试题(选择考)参考答案 选择题 题号 1 2 3 4 5 6 7 8 9 答案 D A D C C D C B D 题号 10 11 12 13 14 15 16 17 18 答案 B D B B C BCD BD BCD BCD 非选择题:本题共 5 题,共 60 分。除特殊注明外,每空 1 分。 19. (13 分) (1) a Ⅲ和Ⅳ III...

1、当您付费下载文档后,您只拥有了使用权限,并不意味着购买了版权,文档只能用于自身使用,不得用于其他商业用途(如 [转卖]进行直接盈利或[编辑后售卖]进行间接盈利)。
2、本站所有内容均由合作方或网友上传,本站不对文档的完整性、权威性及其观点立场正确性做任何保证或承诺!文档内容仅供研究参考,付费前请自行鉴别。
3、如文档内容存在违规,或者侵犯商业秘密、侵犯著作权等,请点击“违规举报”。

1.电子资料成功下载后不支持退换,如发现资料有内容错误问题请联系客服,如若属实,我们会补偿您的损失

2.压缩包下载后请先用软件解压,再使用对应软件打开;软件版本较低时请及时更新

3.资料下载成功后可在60天以内免费重复下载


江苏省徐州市铜山区2024-2025学年高一下学期4月期中考试 生物 PDF版含答案.pdf

您可能关注的文档

确认删除?
回到顶部
QQ客服
  • 天空点击这里给我发消息