电脑桌面
添加学科云到电脑桌面
安装后可以在桌面快捷访问

江西省宜春市2025届高三下学期4月模拟考试物理试题(含答案).docx

江西省宜春市2025届高三下学期4月模拟考试物理试题(含答案).docx_第1页
1/12
江西省宜春市2025届高三下学期4月模拟考试物理试题(含答案).docx_第2页
2/12
江西省宜春市2025届高三下学期4月模拟考试物理试题(含答案).docx_第3页
3/12
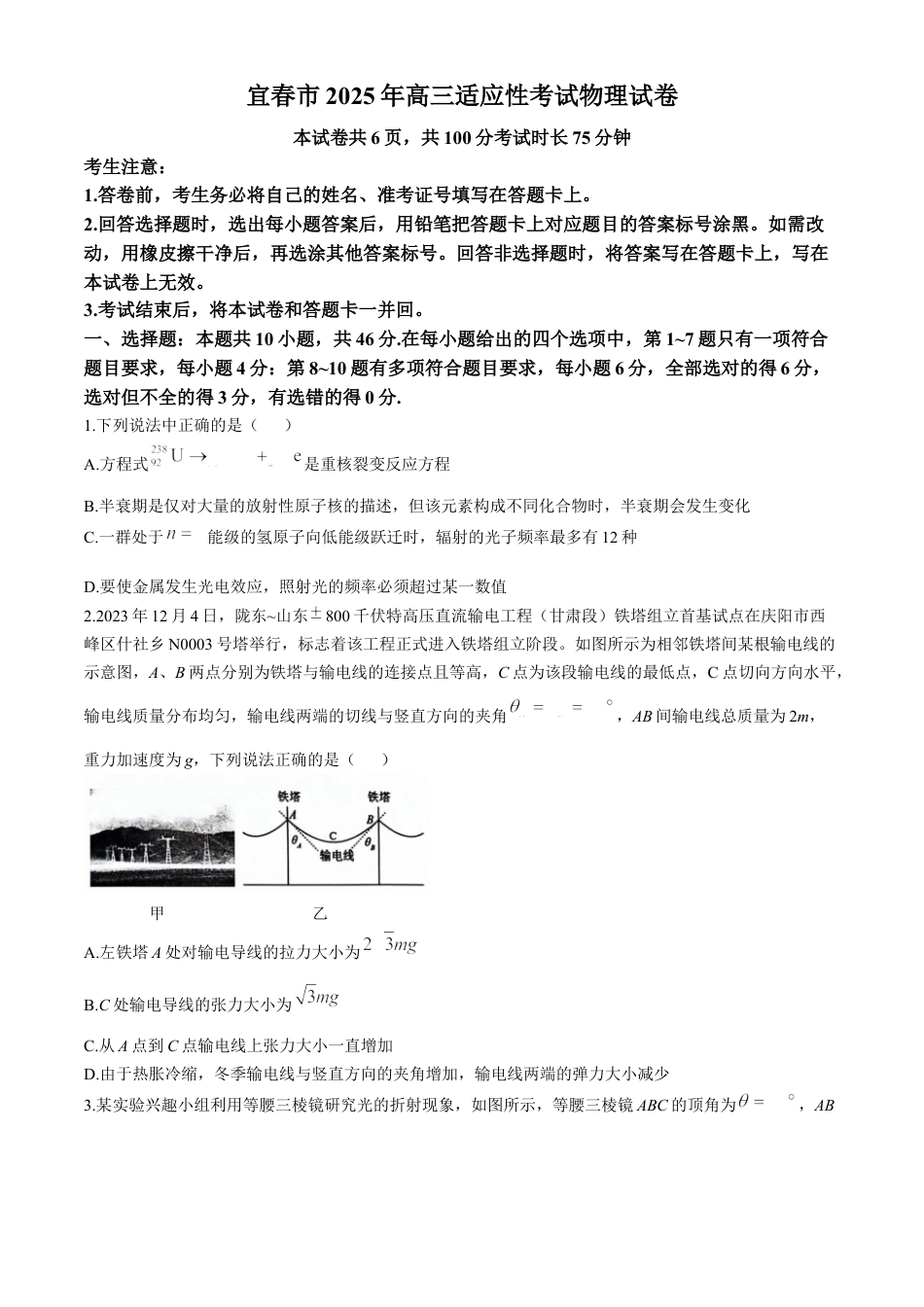
宜春市 2025 年高三适应性考试物理试卷本试卷共 6 页,共 100 分考试时长 75 分钟考生注意:1.答卷前,考生务必将自己的姓名、准考证号填写在答题卡上。2.回答选择题时,选出每小题答案后,用铅笔把答题卡上对应题目的答案标号涂黑。如需改动,用橡皮擦干净后,再选涂其他答案标号。回答非选择题时,将答案写在答题卡上,写在本试卷上无效。3.考试...

1、当您付费下载文档后,您只拥有了使用权限,并不意味着购买了版权,文档只能用于自身使用,不得用于其他商业用途(如 [转卖]进行直接盈利或[编辑后售卖]进行间接盈利)。
2、本站所有内容均由合作方或网友上传,本站不对文档的完整性、权威性及其观点立场正确性做任何保证或承诺!文档内容仅供研究参考,付费前请自行鉴别。
3、如文档内容存在违规,或者侵犯商业秘密、侵犯著作权等,请点击“违规举报”。

1.电子资料成功下载后不支持退换,如发现资料有内容错误问题请联系客服,如若属实,我们会补偿您的损失

2.压缩包下载后请先用软件解压,再使用对应软件打开;软件版本较低时请及时更新

3.资料下载成功后可在60天以内免费重复下载


江西省宜春市2025届高三下学期4月模拟考试物理试题(含答案).docx

您可能关注的文档

确认删除?
回到顶部
QQ客服
  • 天空点击这里给我发消息