电脑桌面
添加学科云到电脑桌面
安装后可以在桌面快捷访问

2024年7月成都零诊语文答案.pdf

2024年7月成都零诊语文答案.pdf_第1页
1/3
2024年7月成都零诊语文答案.pdf_第2页
2/3
2024年7月成都零诊语文答案.pdf_第3页
3/3
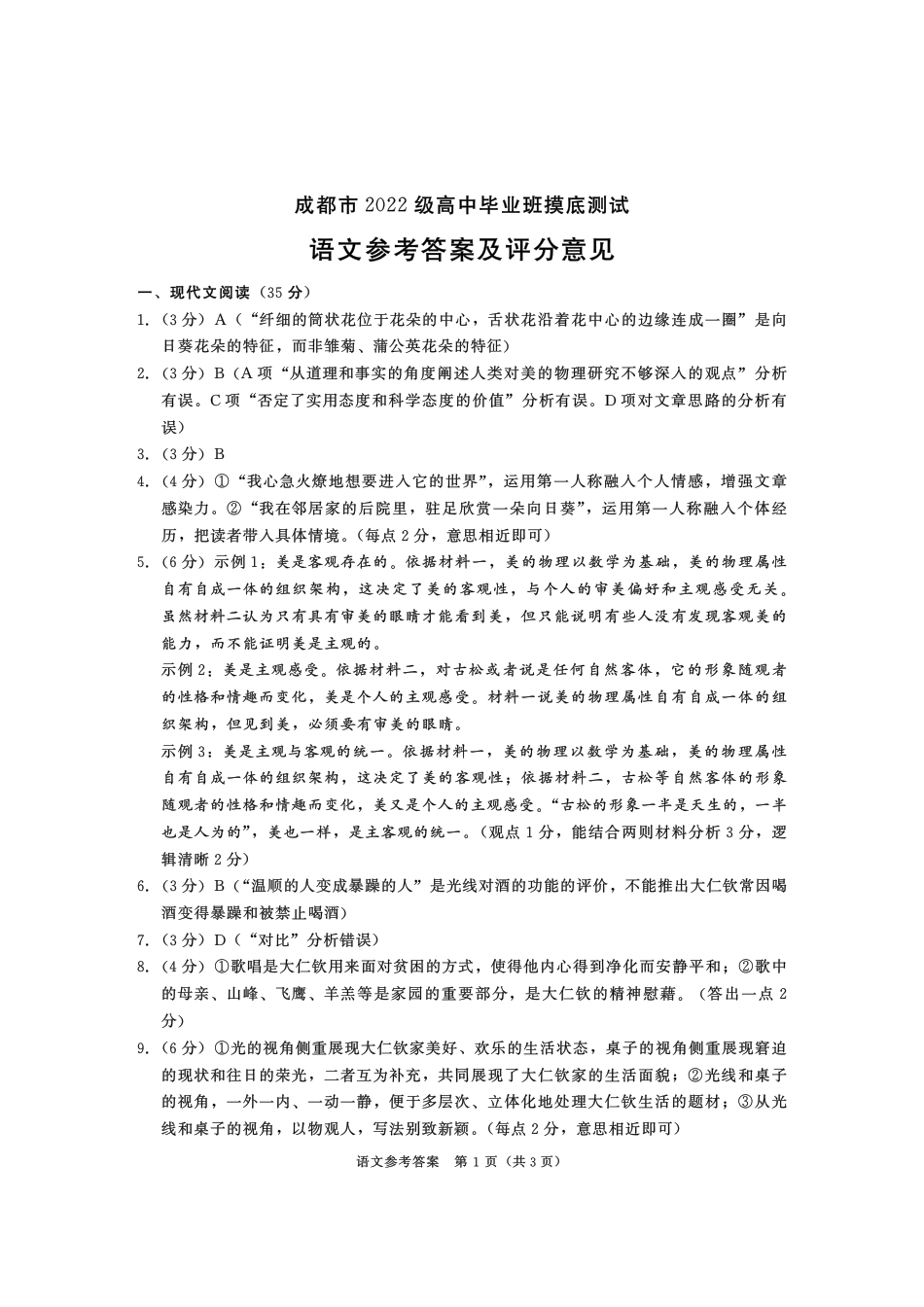
语文参考答案 第 1 页 (共3页)成都市2022级高中毕业班摸底测试语文参考答案及评分意见一、现代文阅读 (35分)1.(3分)A (“纤细的筒状花位于花朵的中心,舌状花沿着花中心的边缘连成一圈”是向日葵花朵的特征,而非雏菊、蒲公英花朵的特征)2.(3分)B (A 项 “从道理和事实的角度阐述人类对美的物理研究不够深入的观点”分析有误.C项 “...

1、当您付费下载文档后,您只拥有了使用权限,并不意味着购买了版权,文档只能用于自身使用,不得用于其他商业用途(如 [转卖]进行直接盈利或[编辑后售卖]进行间接盈利)。
2、本站所有内容均由合作方或网友上传,本站不对文档的完整性、权威性及其观点立场正确性做任何保证或承诺!文档内容仅供研究参考,付费前请自行鉴别。
3、如文档内容存在违规,或者侵犯商业秘密、侵犯著作权等,请点击“违规举报”。

1.电子资料成功下载后不支持退换,如发现资料有内容错误问题请联系客服,如若属实,我们会补偿您的损失

2.压缩包下载后请先用软件解压,再使用对应软件打开;软件版本较低时请及时更新

3.资料下载成功后可在60天以内免费重复下载


2024年7月成都零诊语文答案.pdf

您可能关注的文档

确认删除?
回到顶部
QQ客服
  • 天空点击这里给我发消息