电脑桌面
添加学科云到电脑桌面
安装后可以在桌面快捷访问

八年级数学上册(北京版)教案-10.5 可化为一元一次方程的分式方程 教案.doc

八年级数学上册(北京版)教案-10.5 可化为一元一次方程的分式方程 教案.doc_第1页
1/3
八年级数学上册(北京版)教案-10.5 可化为一元一次方程的分式方程 教案.doc_第2页
2/3
八年级数学上册(北京版)教案-10.5 可化为一元一次方程的分式方程 教案.doc_第3页
3/3
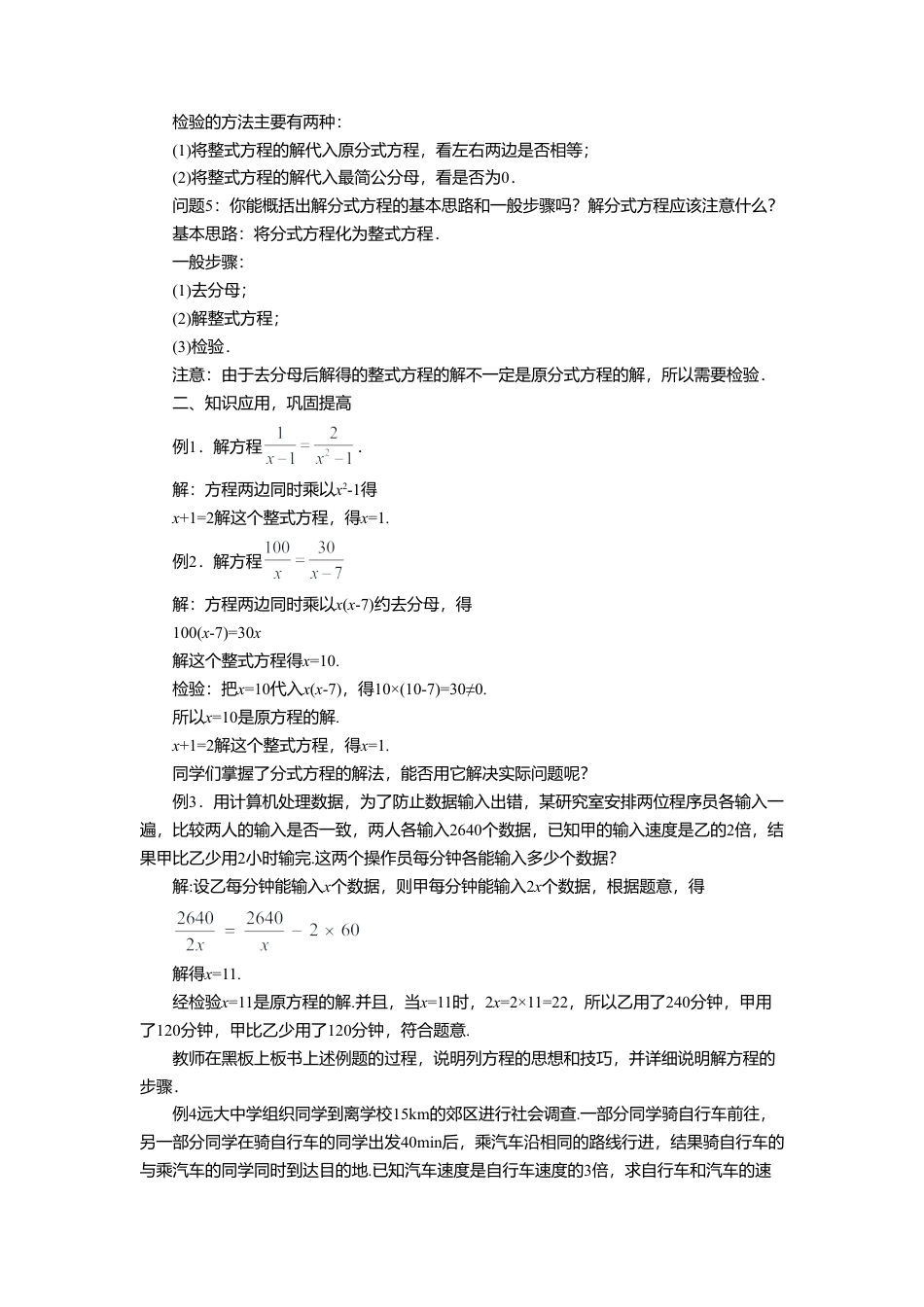
《可化为一元一次方程的分式方程及其应用》教案教学目标1.了解分式方程的概念.2.会用去分母的方法解可化为一元一次方程的简单的分式方程,体会化归思想和程序化思想.3.能够列分式方程解决简单的实际问题.教学重、难点利用分式方程解决实际问题.教学过程一、创设问题,激发兴趣问题1:为了解决引言中的问题,我们得到了方程.仔细观察这个方程,未知...

1、当您付费下载文档后,您只拥有了使用权限,并不意味着购买了版权,文档只能用于自身使用,不得用于其他商业用途(如 [转卖]进行直接盈利或[编辑后售卖]进行间接盈利)。
2、本站所有内容均由合作方或网友上传,本站不对文档的完整性、权威性及其观点立场正确性做任何保证或承诺!文档内容仅供研究参考,付费前请自行鉴别。
3、如文档内容存在违规,或者侵犯商业秘密、侵犯著作权等,请点击“违规举报”。

1.电子资料成功下载后不支持退换,如发现资料有内容错误问题请联系客服,如若属实,我们会补偿您的损失

2.压缩包下载后请先用软件解压,再使用对应软件打开;软件版本较低时请及时更新

3.资料下载成功后可在60天以内免费重复下载


八年级数学上册(北京版)教案-10.5 可化为一元一次方程的分式方程 教案.doc

您可能关注的文档

星辰资料铺+ 关注
实名认证
内容提供者

星辰资料铺

确认删除?
回到顶部
QQ客服
  • 天空点击这里给我发消息