电脑桌面
添加学科云到电脑桌面
安装后可以在桌面快捷访问

2026届四川省成都市成华区某校高三12月一诊考前模拟政治试题.docx

2026届四川省成都市成华区某校高三12月一诊考前模拟政治试题.docx_第1页
1/6
2026届四川省成都市成华区某校高三12月一诊考前模拟政治试题.docx_第2页
2/6
2026届四川省成都市成华区某校高三12月一诊考前模拟政治试题.docx_第3页
3/6
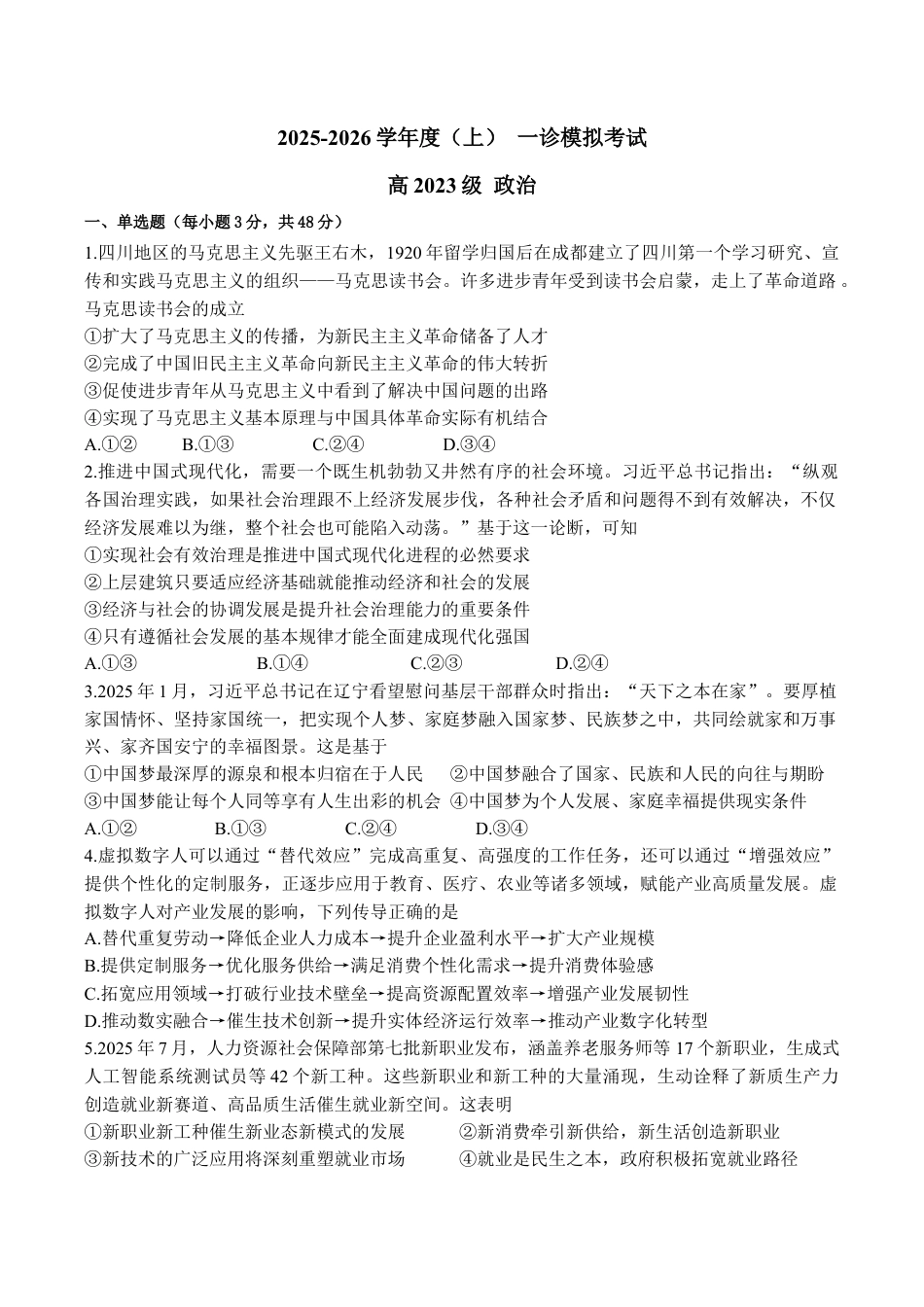
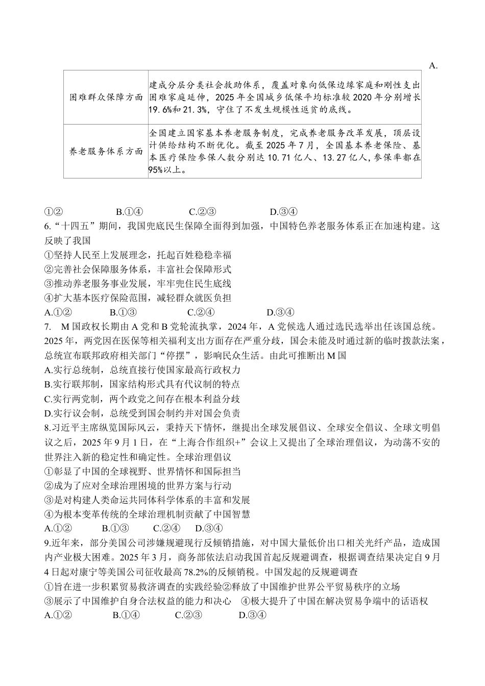
2025-2026 学年度(上) 一诊模拟考试高 2023 级 政治一、单选题(每小题 3 分,共 48 分)1.四川地区的马克思主义先驱王右木,1920 年留学归国后在成都建立了四川第一个学习研究、宣传和实践马克思主义的组织——马克思读书会。许多进步青年受到读书会启蒙,走上了革命道路 。马克思读书会的成立①扩大了马克思主义的传播,为新民主主义革命储...

1、当您付费下载文档后,您只拥有了使用权限,并不意味着购买了版权,文档只能用于自身使用,不得用于其他商业用途(如 [转卖]进行直接盈利或[编辑后售卖]进行间接盈利)。
2、本站所有内容均由合作方或网友上传,本站不对文档的完整性、权威性及其观点立场正确性做任何保证或承诺!文档内容仅供研究参考,付费前请自行鉴别。
3、如文档内容存在违规,或者侵犯商业秘密、侵犯著作权等,请点击“违规举报”。

1.电子资料成功下载后不支持退换,如发现资料有内容错误问题请联系客服,如若属实,我们会补偿您的损失

2.压缩包下载后请先用软件解压,再使用对应软件打开;软件版本较低时请及时更新

3.资料下载成功后可在60天以内免费重复下载


2026届四川省成都市成华区某校高三12月一诊考前模拟政治试题.docx

您可能关注的文档

确认删除?
回到顶部
QQ客服
  • 天空点击这里给我发消息