电脑桌面
添加学科云到电脑桌面
安装后可以在桌面快捷访问

【教学设计】4.2 视图(2)-鲁教版(五四制)数学九年级上册.doc

【教学设计】4.2 视图(2)-鲁教版(五四制)数学九年级上册.doc_第1页
1/4
【教学设计】4.2 视图(2)-鲁教版(五四制)数学九年级上册.doc_第2页
2/4
【教学设计】4.2 视图(2)-鲁教版(五四制)数学九年级上册.doc_第3页
3/4
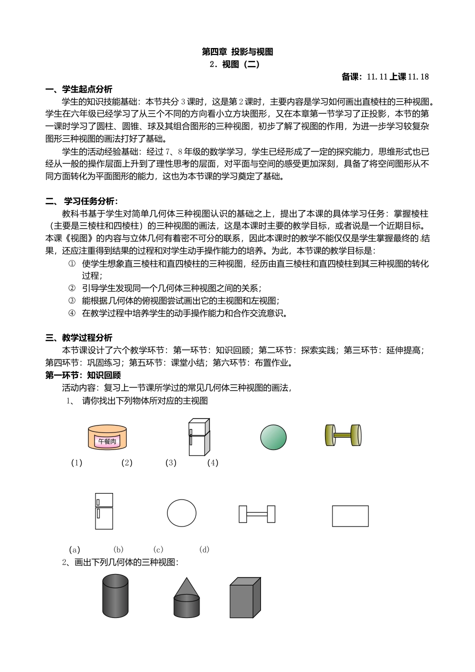
第四章 投影与视图2.视图(二)备课:11.11 上课 11.18一、学生起点分析学生的知识技能基础:本节共分 3 课时,这是第 2 课时,主要内容是学习如何画出直棱柱的三种视图。学生在六年级已经学习了从三个不同的方向看小立方块图形,又在本章第一节学习了正投影,本节的第一课时学习了圆柱、圆锥、球及其组合图形的三种视图,初步了解了视图的作用,...

1、当您付费下载文档后,您只拥有了使用权限,并不意味着购买了版权,文档只能用于自身使用,不得用于其他商业用途(如 [转卖]进行直接盈利或[编辑后售卖]进行间接盈利)。
2、本站所有内容均由合作方或网友上传,本站不对文档的完整性、权威性及其观点立场正确性做任何保证或承诺!文档内容仅供研究参考,付费前请自行鉴别。
3、如文档内容存在违规,或者侵犯商业秘密、侵犯著作权等,请点击“违规举报”。

1.电子资料成功下载后不支持退换,如发现资料有内容错误问题请联系客服,如若属实,我们会补偿您的损失

2.压缩包下载后请先用软件解压,再使用对应软件打开;软件版本较低时请及时更新

3.资料下载成功后可在60天以内免费重复下载


【教学设计】4.2 视图(2)-鲁教版(五四制)数学九年级上册.doc

您可能关注的文档

星辰资料铺+ 关注
实名认证
内容提供者

星辰资料铺

确认删除?
回到顶部
QQ客服
  • 天空点击这里给我发消息