电脑桌面
添加学科云到电脑桌面
安装后可以在桌面快捷访问

六年级上册数学一课一练- 比的应用-苏教版.doc

六年级上册数学一课一练- 比的应用-苏教版.doc_第1页
1/5
六年级上册数学一课一练- 比的应用-苏教版.doc_第2页
2/5
六年级上册数学一课一练- 比的应用-苏教版.doc_第3页
3/5
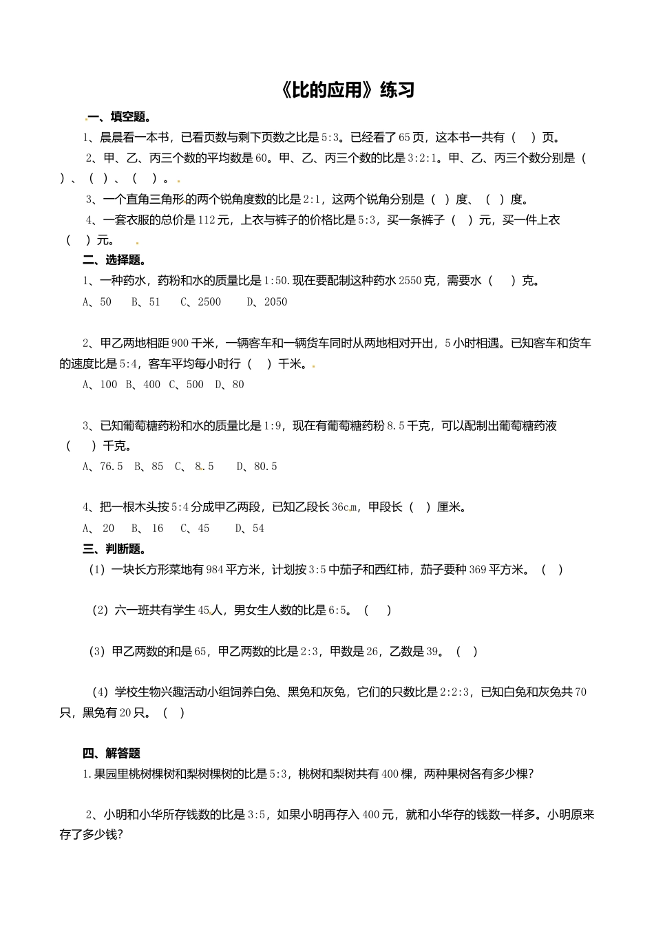
《比的应用》练习一、填空题。1、晨晨看一本书,已看页数与剩下页数之比是 5:3。已经看了 65 页,这本书一共有()页。2、甲、乙、丙三个数的平均数是 60。甲、乙、丙三个数的比是 3:2:1。甲、乙、丙三个数分别是( )、( )、()。2 ·1·c·n·j·y3、一个直角三角形的两个锐角度数的比是 2:1 ,这两个锐角分别是( )度、( )度。4、一...

1、当您付费下载文档后,您只拥有了使用权限,并不意味着购买了版权,文档只能用于自身使用,不得用于其他商业用途(如 [转卖]进行直接盈利或[编辑后售卖]进行间接盈利)。
2、本站所有内容均由合作方或网友上传,本站不对文档的完整性、权威性及其观点立场正确性做任何保证或承诺!文档内容仅供研究参考,付费前请自行鉴别。
3、如文档内容存在违规,或者侵犯商业秘密、侵犯著作权等,请点击“违规举报”。

1.电子资料成功下载后不支持退换,如发现资料有内容错误问题请联系客服,如若属实,我们会补偿您的损失

2.压缩包下载后请先用软件解压,再使用对应软件打开;软件版本较低时请及时更新

3.资料下载成功后可在60天以内免费重复下载


六年级上册数学一课一练- 比的应用-苏教版.doc

您可能关注的文档

爱学习驿站+ 关注
实名认证
内容提供者

爱学习驿站

确认删除?
回到顶部
QQ客服
  • 天空点击这里给我发消息