电脑桌面
添加学科云到电脑桌面
安装后可以在桌面快捷访问

粤教版小学三年级信息技术(下)第10课 编辑字块-第10课《编辑字块》教学设计.docx

粤教版小学三年级信息技术(下)第10课 编辑字块-第10课《编辑字块》教学设计.docx_第1页
1/3
粤教版小学三年级信息技术(下)第10课 编辑字块-第10课《编辑字块》教学设计.docx_第2页
2/3
粤教版小学三年级信息技术(下)第10课 编辑字块-第10课《编辑字块》教学设计.docx_第3页
3/3
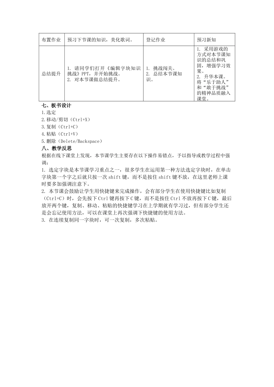
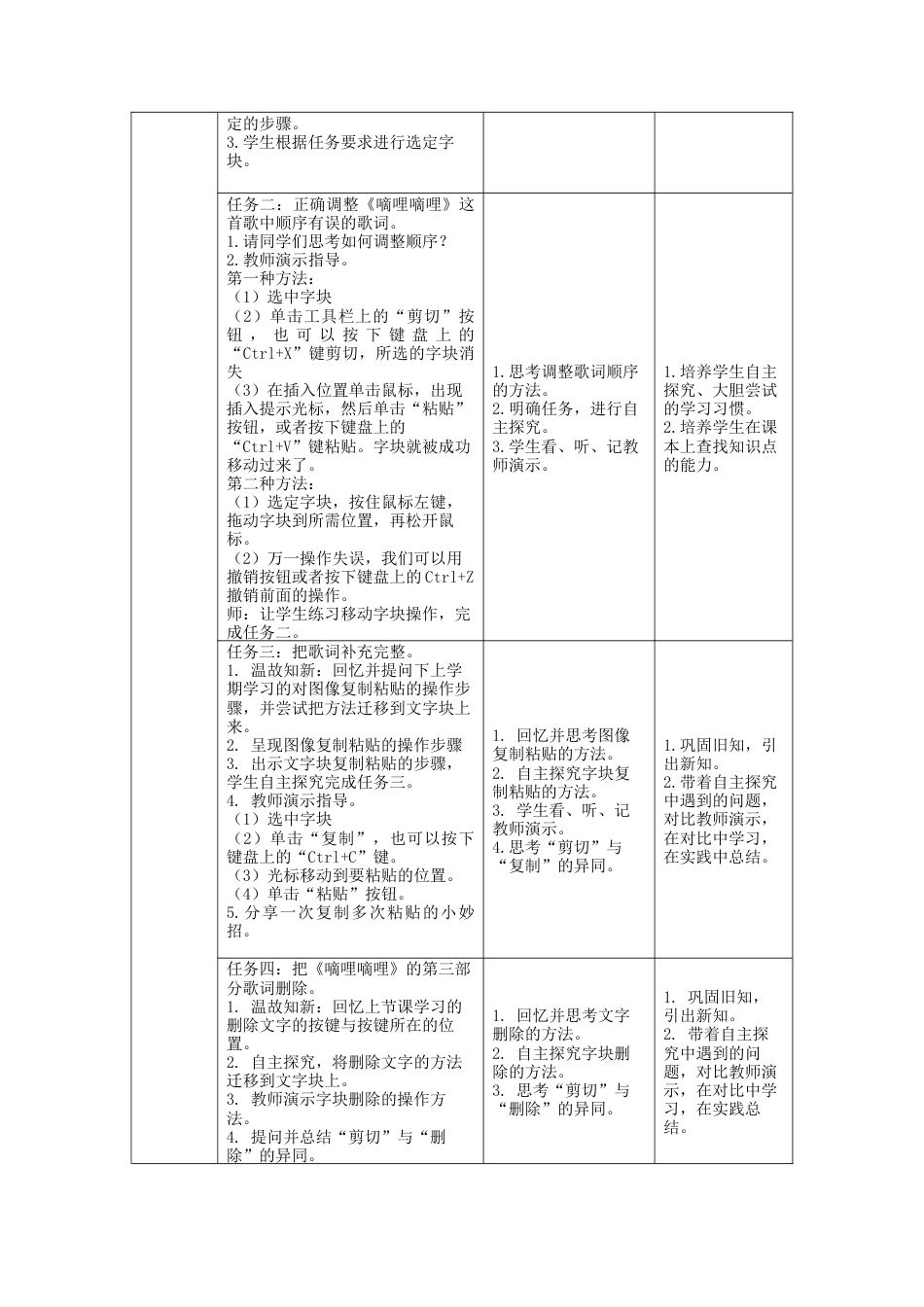
编辑字块一、教学内容分析本课是广东省教育出版社小学信息技术第一册(下)第 10 课的教学内容。这节课在本单元的整个知识体系中起承上启下的作用,是在学生学会了删除、插入、修改单个字的基本编辑方法后的技能的提升,不过操作的对象不是单个字,而是字块。学生掌握了字块的操作方法后,又为下一节课的内容修饰文字打下基础。知道字块的定义,学会对字...

1、当您付费下载文档后,您只拥有了使用权限,并不意味着购买了版权,文档只能用于自身使用,不得用于其他商业用途(如 [转卖]进行直接盈利或[编辑后售卖]进行间接盈利)。
2、本站所有内容均由合作方或网友上传,本站不对文档的完整性、权威性及其观点立场正确性做任何保证或承诺!文档内容仅供研究参考,付费前请自行鉴别。
3、如文档内容存在违规,或者侵犯商业秘密、侵犯著作权等,请点击“违规举报”。

1.电子资料成功下载后不支持退换,如发现资料有内容错误问题请联系客服,如若属实,我们会补偿您的损失

2.压缩包下载后请先用软件解压,再使用对应软件打开;软件版本较低时请及时更新

3.资料下载成功后可在60天以内免费重复下载


粤教版小学三年级信息技术(下)第10课 编辑字块-第10课《编辑字块》教学设计.docx

您可能关注的文档

阳光教育+ 关注
实名认证
内容提供者

中小学原创教育资源发布!

确认删除?
回到顶部
QQ客服
  • 天空点击这里给我发消息