电脑桌面
添加学科云到电脑桌面
安装后可以在桌面快捷访问

七年级数学上册(北京版)第二章 一元一次方程(复习讲义)(学生版).docx

七年级数学上册(北京版)第二章 一元一次方程(复习讲义)(学生版).docx_第1页
1/23
七年级数学上册(北京版)第二章 一元一次方程(复习讲义)(学生版).docx_第2页
2/23
七年级数学上册(北京版)第二章 一元一次方程(复习讲义)(学生版).docx_第3页
3/23
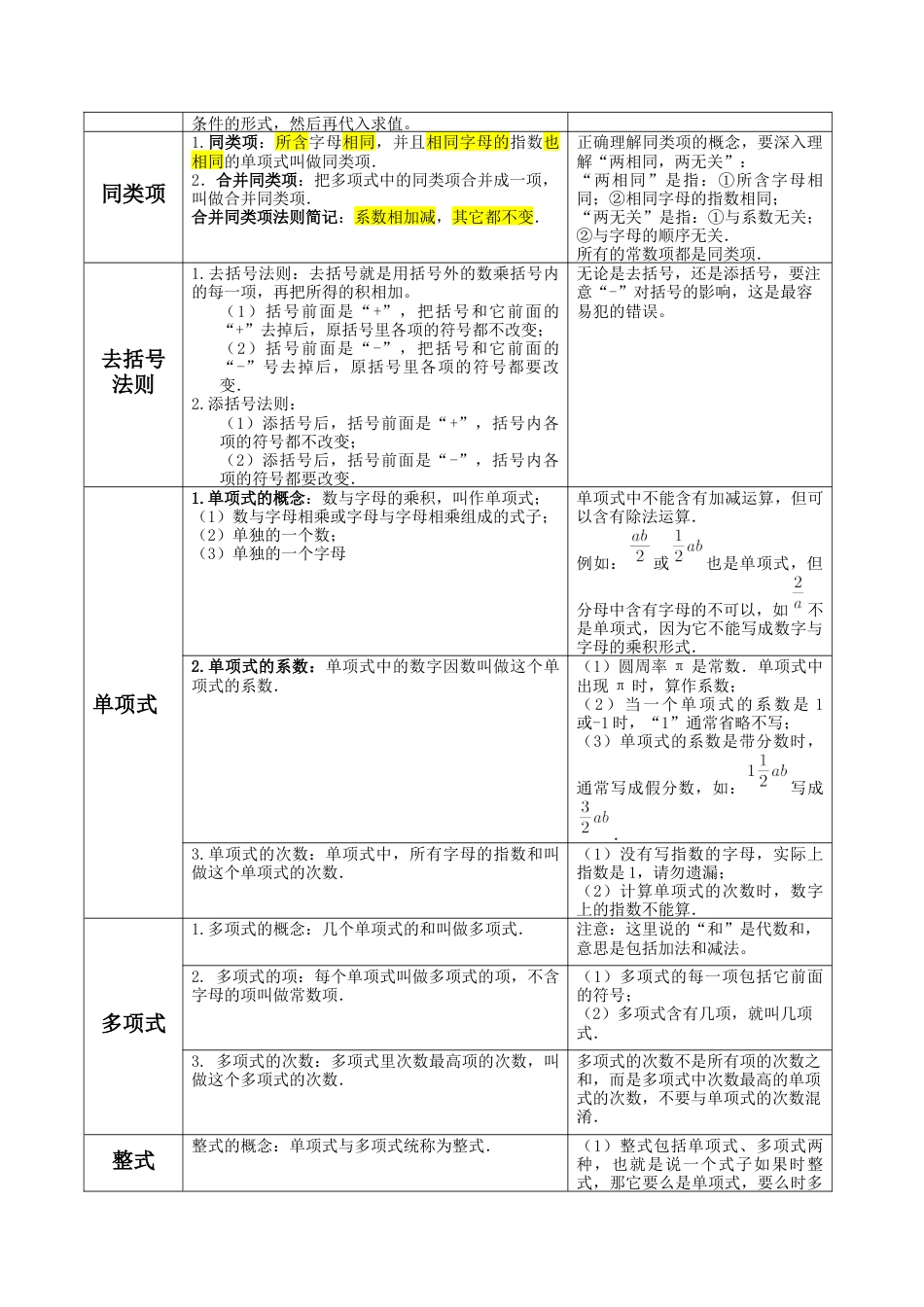
第二章 一元一次方程(复习讲义)①理解现实情境中字母表示数的意义;借助实际情境理解代数式的意义;能分析具体问题中的数量关系,并用代数式表示;②会用直接代入法和整体代入法求代数式的值;③理解单项式、多项式、单项式的系数、次数、多项式的项、多项式的次数、整式的概念;掌握同类项的概念及合并同类项的法则;掌握去括号的法则;能进行整式的加...

1、当您付费下载文档后,您只拥有了使用权限,并不意味着购买了版权,文档只能用于自身使用,不得用于其他商业用途(如 [转卖]进行直接盈利或[编辑后售卖]进行间接盈利)。
2、本站所有内容均由合作方或网友上传,本站不对文档的完整性、权威性及其观点立场正确性做任何保证或承诺!文档内容仅供研究参考,付费前请自行鉴别。
3、如文档内容存在违规,或者侵犯商业秘密、侵犯著作权等,请点击“违规举报”。

1.电子资料成功下载后不支持退换,如发现资料有内容错误问题请联系客服,如若属实,我们会补偿您的损失

2.压缩包下载后请先用软件解压,再使用对应软件打开;软件版本较低时请及时更新

3.资料下载成功后可在60天以内免费重复下载


七年级数学上册(北京版)第二章 一元一次方程(复习讲义)(学生版).docx

您可能关注的文档

星辰资料铺+ 关注
实名认证
内容提供者

星辰资料铺

确认删除?
回到顶部
QQ客服
  • 天空点击这里给我发消息