电脑桌面
添加学科云到电脑桌面
安装后可以在桌面快捷访问

辽宁省名校联盟2023-2024学年高三10月月考生物试题.pdf

辽宁省名校联盟2023-2024学年高三10月月考生物试题.pdf_第1页
1/11
辽宁省名校联盟2023-2024学年高三10月月考生物试题.pdf_第2页
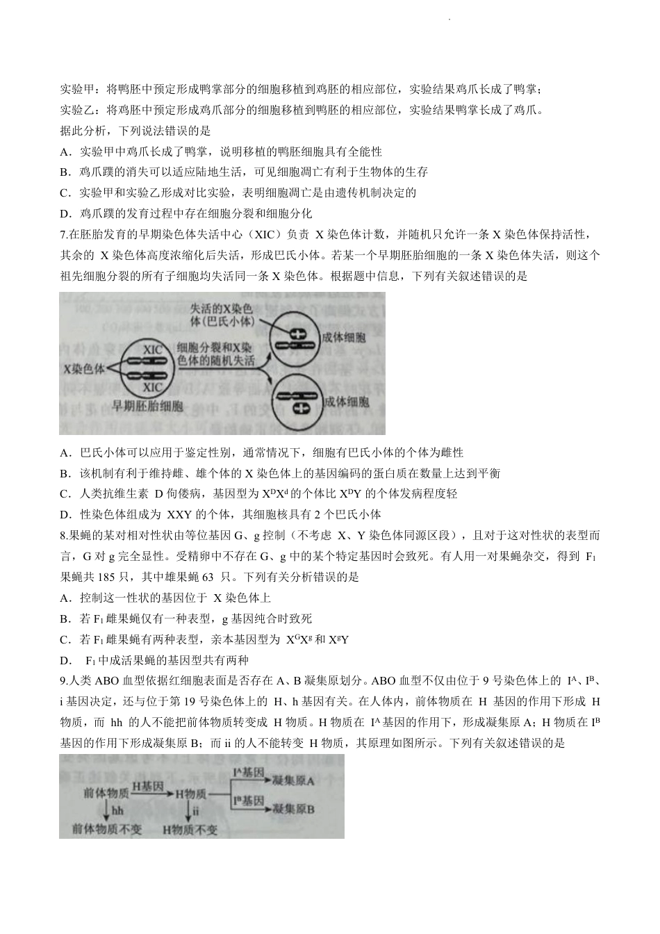
2/11
辽宁省名校联盟2023-2024学年高三10月月考生物试题.pdf_第3页
3/11
绝密★启用前辽宁省名校联盟 2023 年高三 10 月份联合考试生物命题人:大连市第二十四中学 高三生物学备课组审题人:大连市第二十四中学 高三生物学备课组本试卷满分 100 分,考试时间 75 分钟。注意事项:1.答卷前,考生务必将自己的姓名、准考证号填写在答题卡上。2.答选择题时,选出每小题答案后,用铅笔把答题卡对应题目的答案标号涂黑。如...

1、当您付费下载文档后,您只拥有了使用权限,并不意味着购买了版权,文档只能用于自身使用,不得用于其他商业用途(如 [转卖]进行直接盈利或[编辑后售卖]进行间接盈利)。
2、本站所有内容均由合作方或网友上传,本站不对文档的完整性、权威性及其观点立场正确性做任何保证或承诺!文档内容仅供研究参考,付费前请自行鉴别。
3、如文档内容存在违规,或者侵犯商业秘密、侵犯著作权等,请点击“违规举报”。

1.电子资料成功下载后不支持退换,如发现资料有内容错误问题请联系客服,如若属实,我们会补偿您的损失

2.压缩包下载后请先用软件解压,再使用对应软件打开;软件版本较低时请及时更新

3.资料下载成功后可在60天以内免费重复下载


辽宁省名校联盟2023-2024学年高三10月月考生物试题.pdf

您可能关注的文档

爱学习驿站+ 关注
实名认证
内容提供者

爱学习驿站

确认删除?
回到顶部
QQ客服
  • 天空点击这里给我发消息