电脑桌面
添加学科云到电脑桌面
安装后可以在桌面快捷访问

人教数学九年级上册-第二十一章 一元二次方程(知识清单)【解析版】-(人教版).docx

人教数学九年级上册-第二十一章 一元二次方程(知识清单)【解析版】-(人教版).docx_第1页
1/18
人教数学九年级上册-第二十一章 一元二次方程(知识清单)【解析版】-(人教版).docx_第2页
2/18
人教数学九年级上册-第二十一章 一元二次方程(知识清单)【解析版】-(人教版).docx_第3页
3/18
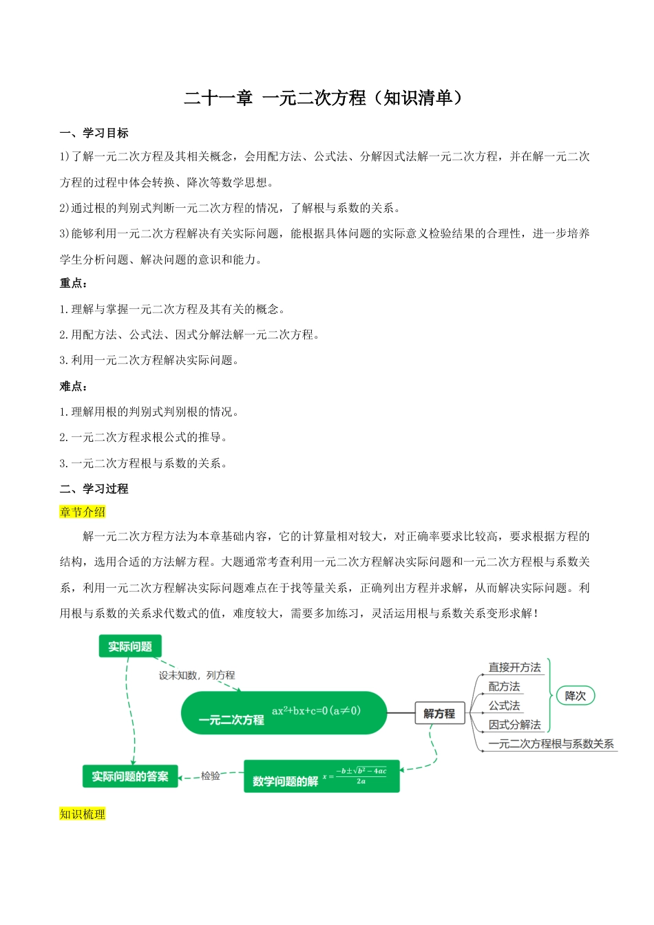
二十一章 一元二次方程(知识清单)一、学习目标1)了解一元二次方程及其相关概念,会用配方法、公式法、分解因式法解一元二次方程,并在解一元二次方程的过程中体会转换、降次等数学思想。 2)通过根的判别式判断一元二次方程的情况,了解根与系数的关系。3)能够利用一元二次方程解决有关实际问题,能根据具体问题的实际意义检验结果的合理性,进一步培养...

1、当您付费下载文档后,您只拥有了使用权限,并不意味着购买了版权,文档只能用于自身使用,不得用于其他商业用途(如 [转卖]进行直接盈利或[编辑后售卖]进行间接盈利)。
2、本站所有内容均由合作方或网友上传,本站不对文档的完整性、权威性及其观点立场正确性做任何保证或承诺!文档内容仅供研究参考,付费前请自行鉴别。
3、如文档内容存在违规,或者侵犯商业秘密、侵犯著作权等,请点击“违规举报”。

1.电子资料成功下载后不支持退换,如发现资料有内容错误问题请联系客服,如若属实,我们会补偿您的损失

2.压缩包下载后请先用软件解压,再使用对应软件打开;软件版本较低时请及时更新

3.资料下载成功后可在60天以内免费重复下载


人教数学九年级上册-第二十一章 一元二次方程(知识清单)【解析版】-(人教版).docx

爱学习驿站+ 关注
实名认证
内容提供者

爱学习驿站

确认删除?
回到顶部
QQ客服
  • 天空点击这里给我发消息