电脑桌面
添加学科云到电脑桌面
安装后可以在桌面快捷访问

山东省泰安市肥城市2024-2025学年高一下学期期中考试政治试卷(PDF版,含答案).pdf

山东省泰安市肥城市2024-2025学年高一下学期期中考试政治试卷(PDF版,含答案).pdf_第1页
1/10
山东省泰安市肥城市2024-2025学年高一下学期期中考试政治试卷(PDF版,含答案).pdf_第2页
2/10
山东省泰安市肥城市2024-2025学年高一下学期期中考试政治试卷(PDF版,含答案).pdf_第3页
3/10
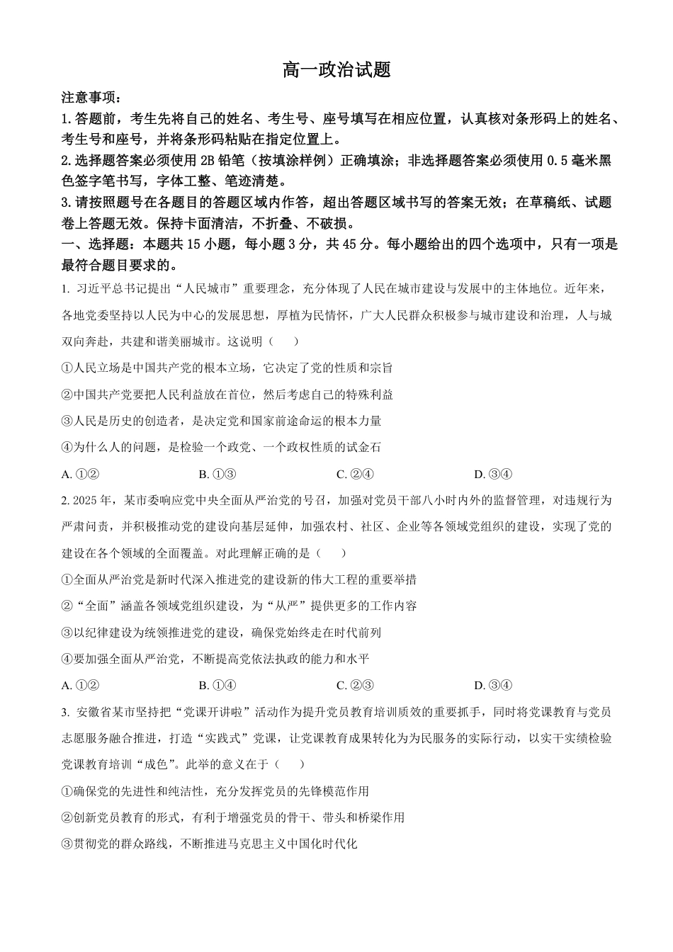
高一政治试题注意事项:1.答题前,考生先将自己的姓名、考生号、座号填写在相应位置,认真核对条形码上的姓名、考生号和座号,并将条形码粘贴在指定位置上。2.选择题答案必须使用 2B 铅笔(按填涂样例)正确填涂;非选择题答案必须使用 0.5 毫米黑色签字笔书写,字体工整、笔迹清楚。3.请按照题号在各题目的答题区域内作答,超出答题区域书写的答案无...

1、当您付费下载文档后,您只拥有了使用权限,并不意味着购买了版权,文档只能用于自身使用,不得用于其他商业用途(如 [转卖]进行直接盈利或[编辑后售卖]进行间接盈利)。
2、本站所有内容均由合作方或网友上传,本站不对文档的完整性、权威性及其观点立场正确性做任何保证或承诺!文档内容仅供研究参考,付费前请自行鉴别。
3、如文档内容存在违规,或者侵犯商业秘密、侵犯著作权等,请点击“违规举报”。

1.电子资料成功下载后不支持退换,如发现资料有内容错误问题请联系客服,如若属实,我们会补偿您的损失

2.压缩包下载后请先用软件解压,再使用对应软件打开;软件版本较低时请及时更新

3.资料下载成功后可在60天以内免费重复下载


山东省泰安市肥城市2024-2025学年高一下学期期中考试政治试卷(PDF版,含答案).pdf

您可能关注的文档

确认删除?
回到顶部
QQ客服
  • 天空点击这里给我发消息