电脑桌面
添加学科云到电脑桌面
安装后可以在桌面快捷访问

八年级数学上学期(北京版)期末模拟卷-专题02 实数和二次根式(期末复习讲义)(原卷版).docx

八年级数学上学期(北京版)期末模拟卷-专题02 实数和二次根式(期末复习讲义)(原卷版).docx_第1页
1/11
八年级数学上学期(北京版)期末模拟卷-专题02 实数和二次根式(期末复习讲义)(原卷版).docx_第2页
2/11
八年级数学上学期(北京版)期末模拟卷-专题02 实数和二次根式(期末复习讲义)(原卷版).docx_第3页
3/11
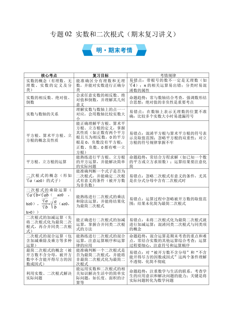
专题 02 实数和二次根式(期末复习讲义)核心考点复习目标考情规律实数的概念(有理数、无理数、实数的定义及分类)能准确区分有理数和无理数,并能对实数进行正确分类易错点:带根号的数不一定是无理数(如❑√4);π 的相关运算易出错;分类时易混淆数的属性实数的相反数、绝对值、倒数会求任意实数的相反数、绝对值和倒数,并理解其几何意义命题趋...

1、当您付费下载文档后,您只拥有了使用权限,并不意味着购买了版权,文档只能用于自身使用,不得用于其他商业用途(如 [转卖]进行直接盈利或[编辑后售卖]进行间接盈利)。
2、本站所有内容均由合作方或网友上传,本站不对文档的完整性、权威性及其观点立场正确性做任何保证或承诺!文档内容仅供研究参考,付费前请自行鉴别。
3、如文档内容存在违规,或者侵犯商业秘密、侵犯著作权等,请点击“违规举报”。

1.电子资料成功下载后不支持退换,如发现资料有内容错误问题请联系客服,如若属实,我们会补偿您的损失

2.压缩包下载后请先用软件解压,再使用对应软件打开;软件版本较低时请及时更新

3.资料下载成功后可在60天以内免费重复下载


八年级数学上学期(北京版)期末模拟卷-专题02 实数和二次根式(期末复习讲义)(原卷版).docx

您可能关注的文档

确认删除?
回到顶部
QQ客服
  • 天空点击这里给我发消息