电脑桌面
添加学科云到电脑桌面
安装后可以在桌面快捷访问

鄂东南期中联考高三语文答案(1).pdf

鄂东南期中联考高三语文答案(1).pdf_第1页
1/4
鄂东南期中联考高三语文答案(1).pdf_第2页
2/4
鄂东南期中联考高三语文答案(1).pdf_第3页
3/4
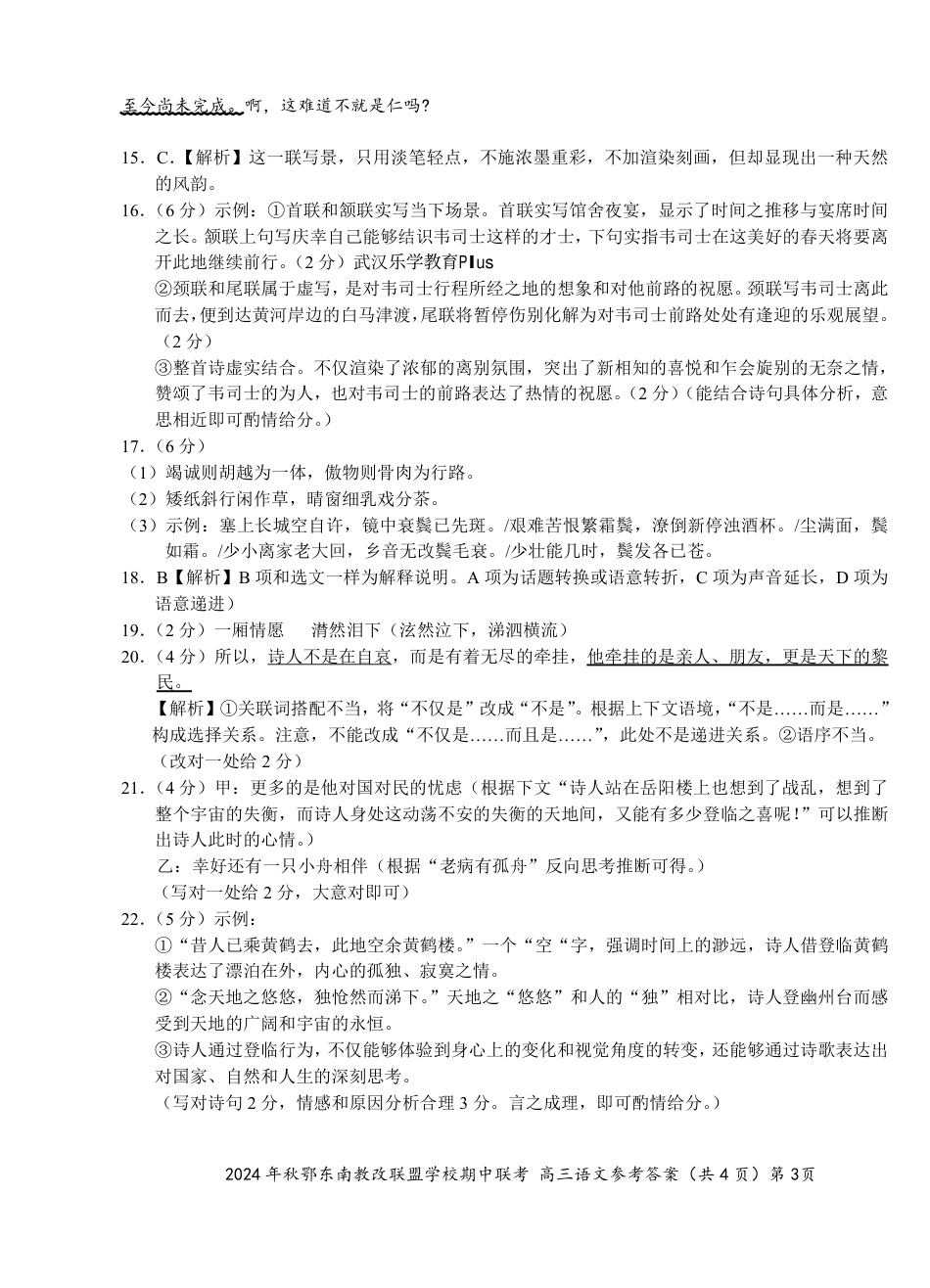
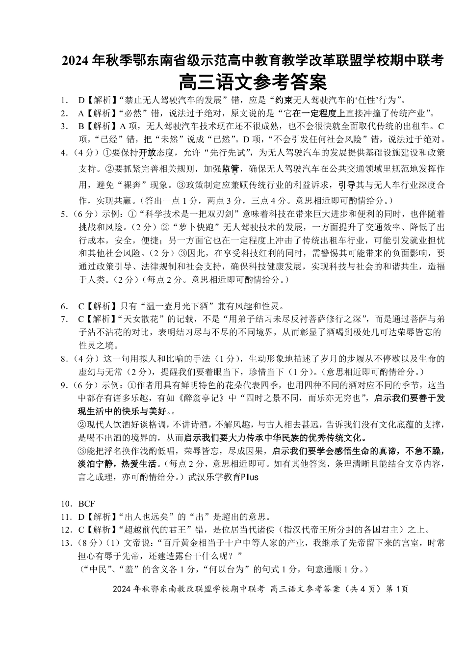
2024 年秋鄂东南教改联盟学校期中联考 高三语文参考答案(共 4 页)第 1页2024 年秋季鄂东南省级示范高中教育教学改革联盟学校期中联考高三语文参考答案1. D【解析】“禁止无人驾驶汽车的发展”错,应是“约束无人驾驶汽车的‘任性’行为”。2. A【解析】“必然”错,说法过于绝对,原文说的是“它在一定程度上直接冲撞了传统产业”。3. B【解...

1、当您付费下载文档后,您只拥有了使用权限,并不意味着购买了版权,文档只能用于自身使用,不得用于其他商业用途(如 [转卖]进行直接盈利或[编辑后售卖]进行间接盈利)。
2、本站所有内容均由合作方或网友上传,本站不对文档的完整性、权威性及其观点立场正确性做任何保证或承诺!文档内容仅供研究参考,付费前请自行鉴别。
3、如文档内容存在违规,或者侵犯商业秘密、侵犯著作权等,请点击“违规举报”。

1.电子资料成功下载后不支持退换,如发现资料有内容错误问题请联系客服,如若属实,我们会补偿您的损失

2.压缩包下载后请先用软件解压,再使用对应软件打开;软件版本较低时请及时更新

3.资料下载成功后可在60天以内免费重复下载


鄂东南期中联考高三语文答案(1).pdf

您可能关注的文档

爱学习驿站+ 关注
实名认证
内容提供者

爱学习驿站

确认删除?
回到顶部
QQ客服
  • 天空点击这里给我发消息