电脑桌面
添加学科云到电脑桌面
安装后可以在桌面快捷访问

八年级数学上学期(北京版)期末模拟卷-专题01 分式(期中复习讲义)(学生版).docx

八年级数学上学期(北京版)期末模拟卷-专题01 分式(期中复习讲义)(学生版).docx_第1页
1/9
八年级数学上学期(北京版)期末模拟卷-专题01 分式(期中复习讲义)(学生版).docx_第2页
2/9
八年级数学上学期(北京版)期末模拟卷-专题01 分式(期中复习讲义)(学生版).docx_第3页
3/9
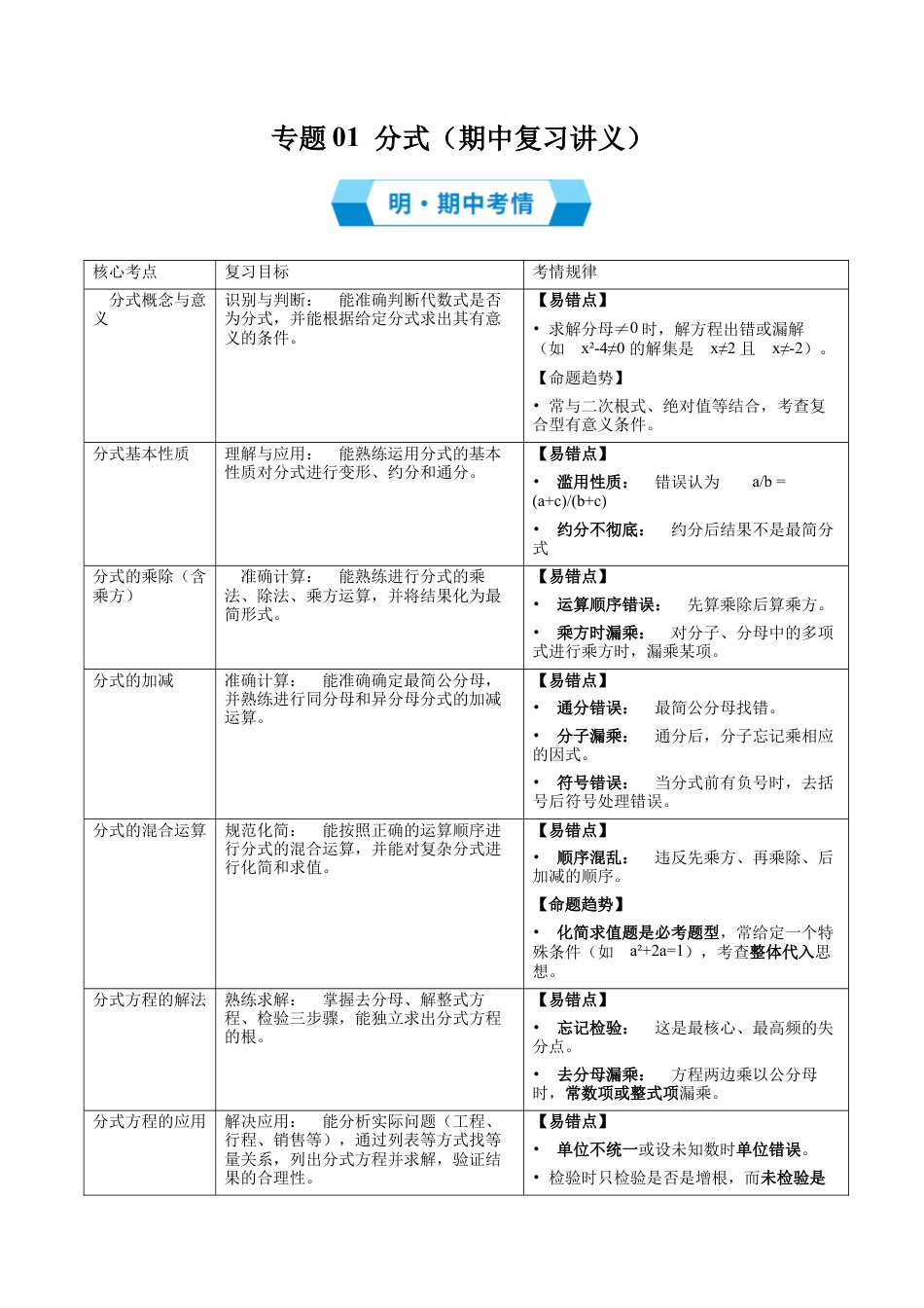
专题 01 分式(期中复习讲义)核心考点复习目标考情规律 分式概念与意义识别与判断: 能准确判断代数式是否为分式,并能根据给定分式求出其有意义的条件。【易错点】• 求解分母≠0 时,解方程出错或漏解(如 x²-4≠0 的解集是 x≠2 且 x≠-2)。【命题趋势】• 常与二次根式、绝对值等结合,考查复合型有意义条件。分式基本性质理解与应用:...

1、当您付费下载文档后,您只拥有了使用权限,并不意味着购买了版权,文档只能用于自身使用,不得用于其他商业用途(如 [转卖]进行直接盈利或[编辑后售卖]进行间接盈利)。
2、本站所有内容均由合作方或网友上传,本站不对文档的完整性、权威性及其观点立场正确性做任何保证或承诺!文档内容仅供研究参考,付费前请自行鉴别。
3、如文档内容存在违规,或者侵犯商业秘密、侵犯著作权等,请点击“违规举报”。

1.电子资料成功下载后不支持退换,如发现资料有内容错误问题请联系客服,如若属实,我们会补偿您的损失

2.压缩包下载后请先用软件解压,再使用对应软件打开;软件版本较低时请及时更新

3.资料下载成功后可在60天以内免费重复下载


八年级数学上学期(北京版)期末模拟卷-专题01 分式(期中复习讲义)(学生版).docx

您可能关注的文档

确认删除?
回到顶部
QQ客服
  • 天空点击这里给我发消息