电脑桌面
添加学科云到电脑桌面
安装后可以在桌面快捷访问

福建省福州市山海联盟教学协作体2024-2025学年高一上学期11月期中考试 历史(含答案).docx

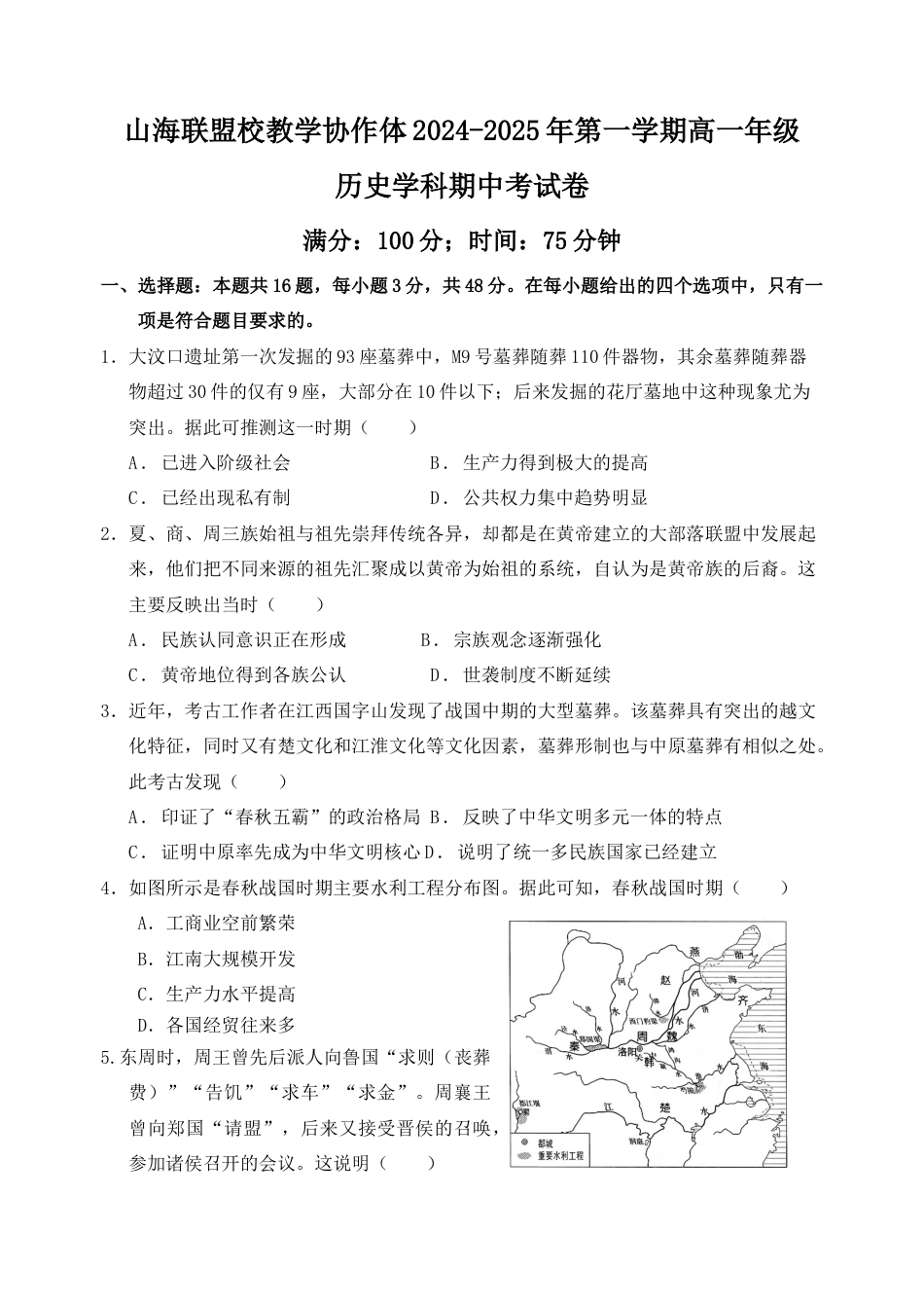
福建省福州市山海联盟教学协作体2024-2025学年高一上学期11月期中考试 历史(含答案).docx_第1页
1/11
福建省福州市山海联盟教学协作体2024-2025学年高一上学期11月期中考试 历史(含答案).docx_第2页
2/11
福建省福州市山海联盟教学协作体2024-2025学年高一上学期11月期中考试 历史(含答案).docx_第3页
3/11
山海联盟校教学协作体 2024-2025 年第一学期高一年级历史学科期中考试卷满分:100 分;时间:75 分钟一、选择题:本题共 16 题,每小题 3 分,共 48 分。在每小题给出的四个选项中,只有一项是符合题目要求的。1.大汶口遗址第一次发掘的 93 座墓葬中,M9 号墓葬随葬 110 件器物,其余墓葬随葬器物超过 30 件的仅有 9 座,大部分在 10...

1、当您付费下载文档后,您只拥有了使用权限,并不意味着购买了版权,文档只能用于自身使用,不得用于其他商业用途(如 [转卖]进行直接盈利或[编辑后售卖]进行间接盈利)。
2、本站所有内容均由合作方或网友上传,本站不对文档的完整性、权威性及其观点立场正确性做任何保证或承诺!文档内容仅供研究参考,付费前请自行鉴别。
3、如文档内容存在违规,或者侵犯商业秘密、侵犯著作权等,请点击“违规举报”。

1.电子资料成功下载后不支持退换,如发现资料有内容错误问题请联系客服,如若属实,我们会补偿您的损失

2.压缩包下载后请先用软件解压,再使用对应软件打开;软件版本较低时请及时更新

3.资料下载成功后可在60天以内免费重复下载


福建省福州市山海联盟教学协作体2024-2025学年高一上学期11月期中考试 历史(含答案).docx

您可能关注的文档

确认删除?
回到顶部
QQ客服
  • 天空点击这里给我发消息