电脑桌面
添加学科云到电脑桌面
安装后可以在桌面快捷访问

10.1不等式 教案-冀教版七年级数学下册.doc

10.1不等式 教案-冀教版七年级数学下册.doc_第1页
1/3
10.1不等式 教案-冀教版七年级数学下册.doc_第2页
2/3
10.1不等式 教案-冀教版七年级数学下册.doc_第3页
3/3
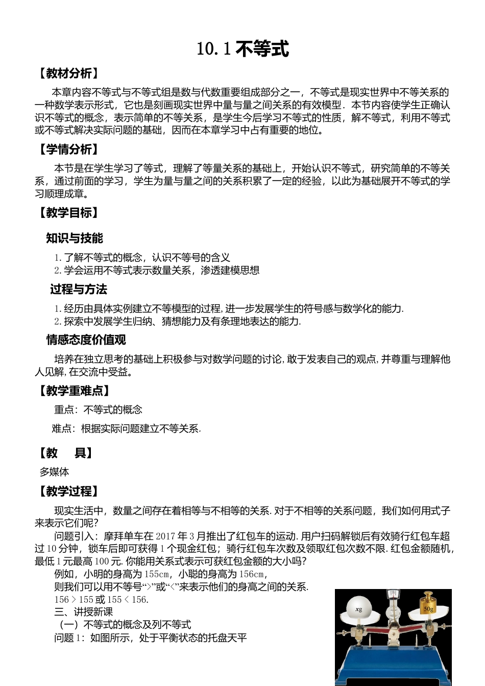
10.1 不等式【教材分析】本章内容不等式与不等式组是数与代数重要组成部分之一,不等式是现实世界中不等关系的一种数学表示形式,它也是刻画现实世界中量与量之间关系的有效模型.本节内容使学生正确认识不等式的概念,表示简单的不等关系,是学生今后学习不等式的性质,解不等式,利用不等式或不等式解决实际问题的基础,因而在本章学习中占有重要的地位...

1、当您付费下载文档后,您只拥有了使用权限,并不意味着购买了版权,文档只能用于自身使用,不得用于其他商业用途(如 [转卖]进行直接盈利或[编辑后售卖]进行间接盈利)。
2、本站所有内容均由合作方或网友上传,本站不对文档的完整性、权威性及其观点立场正确性做任何保证或承诺!文档内容仅供研究参考,付费前请自行鉴别。
3、如文档内容存在违规,或者侵犯商业秘密、侵犯著作权等,请点击“违规举报”。

1.电子资料成功下载后不支持退换,如发现资料有内容错误问题请联系客服,如若属实,我们会补偿您的损失

2.压缩包下载后请先用软件解压,再使用对应软件打开;软件版本较低时请及时更新

3.资料下载成功后可在60天以内免费重复下载


10.1不等式 教案-冀教版七年级数学下册.doc

确认删除?
回到顶部
QQ客服
  • 天空点击这里给我发消息