电脑桌面
添加学科云到电脑桌面
安装后可以在桌面快捷访问

八年级数学上学期(北京版)期末模拟卷-专题03 三角形(期中知识清单)(教师版).docx

八年级数学上学期(北京版)期末模拟卷-专题03 三角形(期中知识清单)(教师版).docx_第1页
1/90
八年级数学上学期(北京版)期末模拟卷-专题03 三角形(期中知识清单)(教师版).docx_第2页
2/90
八年级数学上学期(北京版)期末模拟卷-专题03 三角形(期中知识清单)(教师版).docx_第3页
3/90
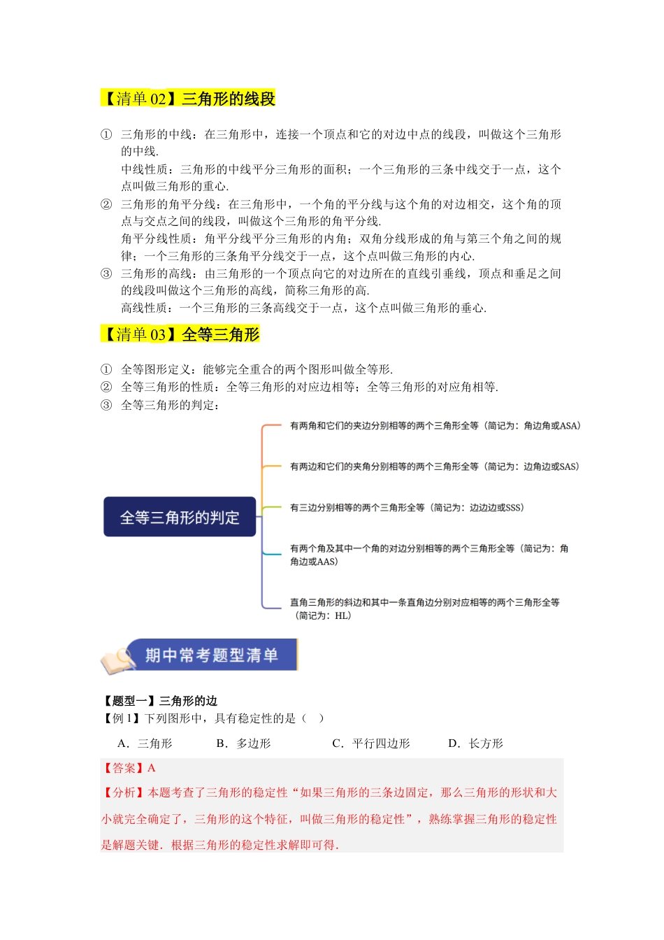
专题 03 三角形(3 知识&8 题型)【清单 01】三角形的性质① 三角形的边:两边之和大于第三边;两边之差小于第三边.② 三角形的角:【清单 02】三角形的线段① 三角形的中线:在三角形中,连接一个顶点和它的对边中点的线段,叫做这个三角形的中线.中线性质:三角形的中线平分三角形的面积;一个三角形的三条中线交于一点,这个点叫做三角形的重...

1、当您付费下载文档后,您只拥有了使用权限,并不意味着购买了版权,文档只能用于自身使用,不得用于其他商业用途(如 [转卖]进行直接盈利或[编辑后售卖]进行间接盈利)。
2、本站所有内容均由合作方或网友上传,本站不对文档的完整性、权威性及其观点立场正确性做任何保证或承诺!文档内容仅供研究参考,付费前请自行鉴别。
3、如文档内容存在违规,或者侵犯商业秘密、侵犯著作权等,请点击“违规举报”。

1.电子资料成功下载后不支持退换,如发现资料有内容错误问题请联系客服,如若属实,我们会补偿您的损失

2.压缩包下载后请先用软件解压,再使用对应软件打开;软件版本较低时请及时更新

3.资料下载成功后可在60天以内免费重复下载


八年级数学上学期(北京版)期末模拟卷-专题03 三角形(期中知识清单)(教师版).docx

您可能关注的文档

确认删除?
回到顶部
QQ客服
  • 天空点击这里给我发消息