电脑桌面
添加学科云到电脑桌面
安装后可以在桌面快捷访问

玉林2025届高三一模生物答案.pdf

玉林2025届高三一模生物答案.pdf_第1页
1/3
玉林2025届高三一模生物答案.pdf_第2页
2/3
玉林2025届高三一模生物答案.pdf_第3页
3/3
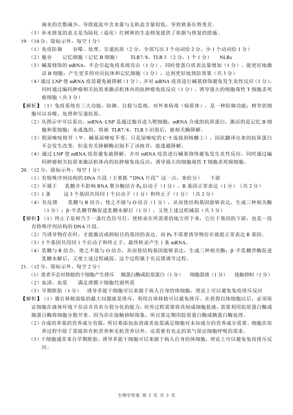
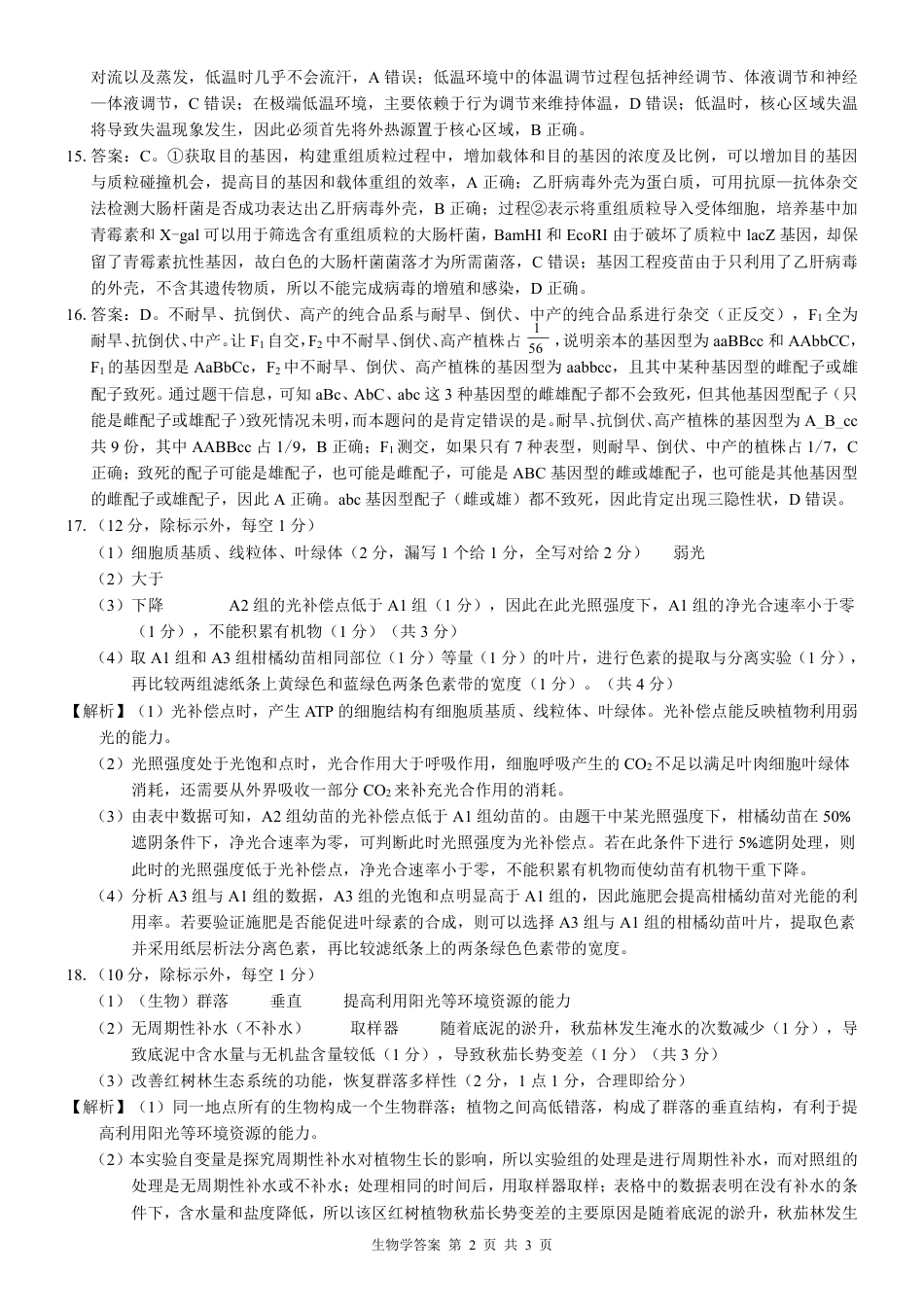
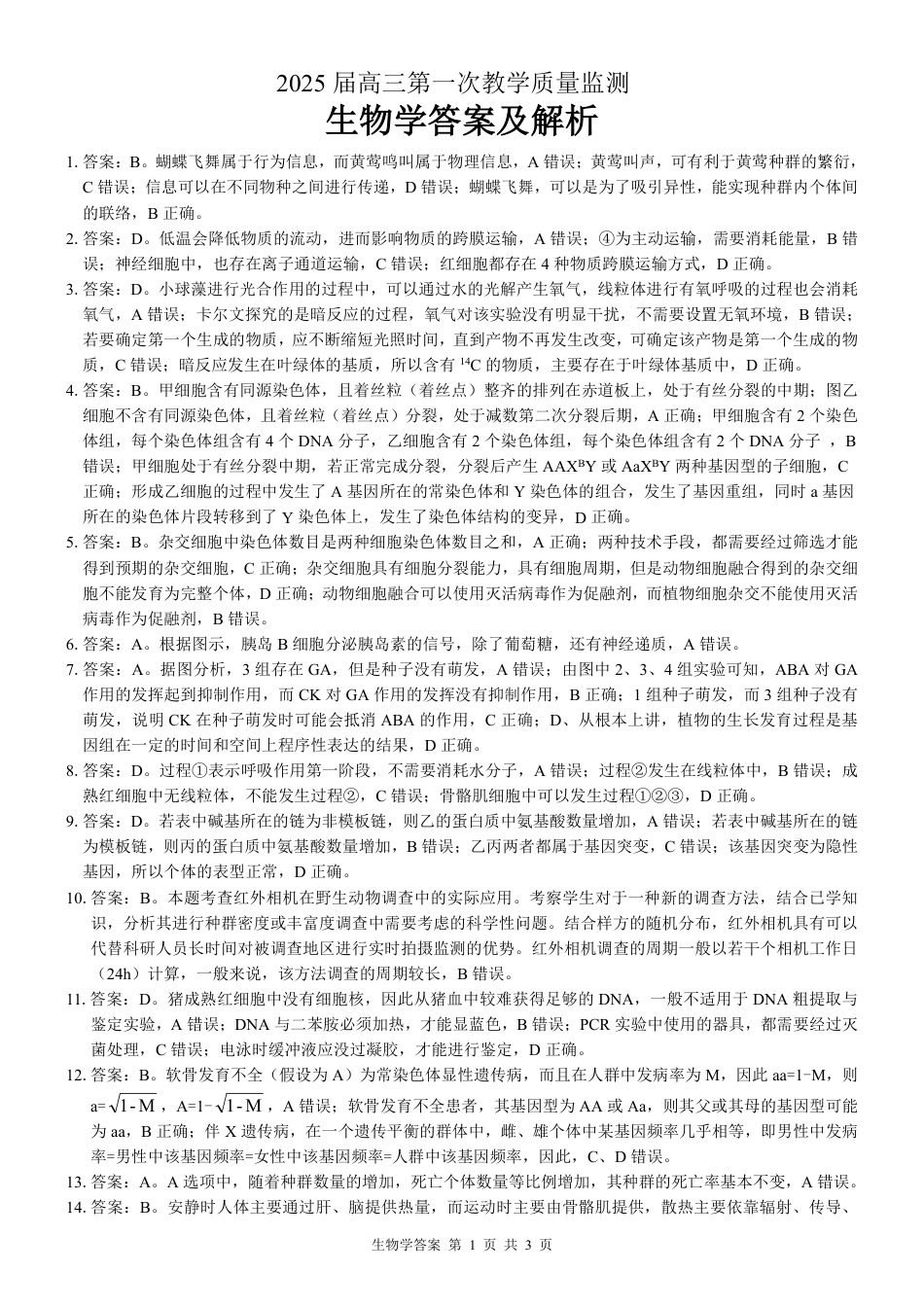
生物学答案 第 1 页 共 3 页生物学答案及解 2025 届高三第一次教学质量监测析1.答案:B。蝴蝶飞舞属于行为信息,而黄莺鸣叫属于物理信息,A 错误;黄莺叫声,可有利于黄莺种群的繁衍,C 错误;信息可以在不同物种之间进行传递,D 错误;蝴蝶飞舞,可以是为了吸引异性,能实现种群内个体间的联络,B 正确。2.答案:D。低温会降低物质的流动,进...

1、当您付费下载文档后,您只拥有了使用权限,并不意味着购买了版权,文档只能用于自身使用,不得用于其他商业用途(如 [转卖]进行直接盈利或[编辑后售卖]进行间接盈利)。
2、本站所有内容均由合作方或网友上传,本站不对文档的完整性、权威性及其观点立场正确性做任何保证或承诺!文档内容仅供研究参考,付费前请自行鉴别。
3、如文档内容存在违规,或者侵犯商业秘密、侵犯著作权等,请点击“违规举报”。

1.电子资料成功下载后不支持退换,如发现资料有内容错误问题请联系客服,如若属实,我们会补偿您的损失

2.压缩包下载后请先用软件解压,再使用对应软件打开;软件版本较低时请及时更新

3.资料下载成功后可在60天以内免费重复下载


玉林2025届高三一模生物答案.pdf

您可能关注的文档

爱学习驿站+ 关注
实名认证
内容提供者

爱学习驿站

确认删除?
回到顶部
QQ客服
  • 天空点击这里给我发消息