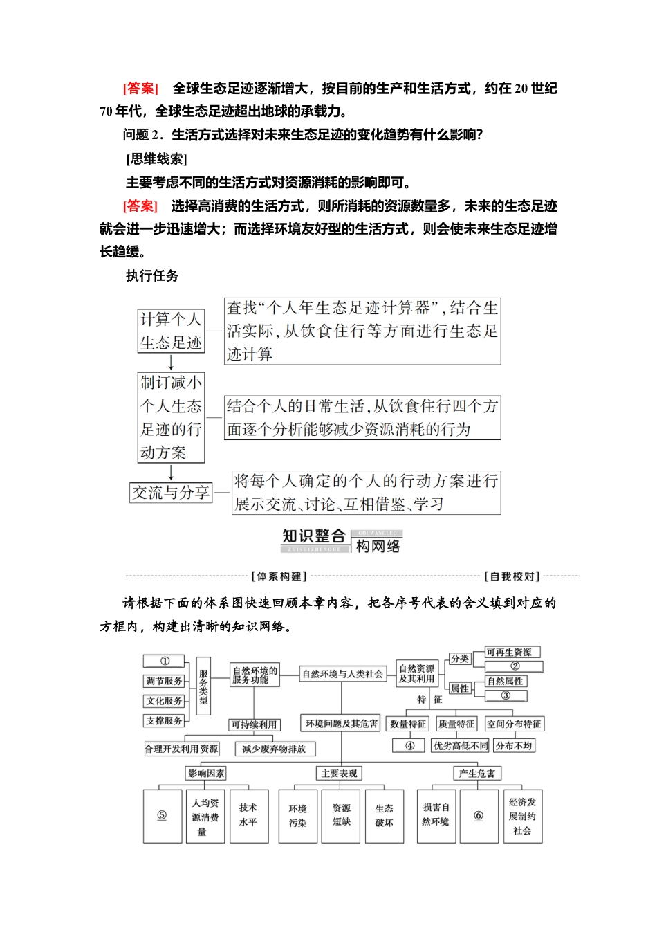
电脑桌面
添加学科云到电脑桌面
安装后可以在桌面快捷访问

湘教版高中地理必修三 第1章 章末小结与测评.doc

湘教版高中地理必修三 第1章  章末小结与测评.doc_第1页
1/6
湘教版高中地理必修三 第1章  章末小结与测评.doc_第2页
2/6
湘教版高中地理必修三 第1章  章末小结与测评.doc_第3页
3/6
我们的生态足迹有多大 什么是生态足迹问题 1.说明生态足迹大小与资源消耗量的关系。[思维线索]→→[答案] 生态足迹大小与资源消耗量成正比,生态足迹越大,说明资源消耗量越大。问题 2.生态足迹大小如何影响自然环境的服务功能?[思维线索]→→[答案] 生态足迹越大,说明从自然环境中获取的资源数量和排放的废弃物数量越多,对自然环境的影响就越大...

1、当您付费下载文档后,您只拥有了使用权限,并不意味着购买了版权,文档只能用于自身使用,不得用于其他商业用途(如 [转卖]进行直接盈利或[编辑后售卖]进行间接盈利)。
2、本站所有内容均由合作方或网友上传,本站不对文档的完整性、权威性及其观点立场正确性做任何保证或承诺!文档内容仅供研究参考,付费前请自行鉴别。
3、如文档内容存在违规,或者侵犯商业秘密、侵犯著作权等,请点击“违规举报”。

1.电子资料成功下载后不支持退换,如发现资料有内容错误问题请联系客服,如若属实,我们会补偿您的损失

2.压缩包下载后请先用软件解压,再使用对应软件打开;软件版本较低时请及时更新

3.资料下载成功后可在60天以内免费重复下载


湘教版高中地理必修三 第1章 章末小结与测评.doc

您可能关注的文档

确认删除?
回到顶部
QQ客服
  • 天空点击这里给我发消息