电脑桌面
添加学科云到电脑桌面
安装后可以在桌面快捷访问

山东师范大学附属中学2024-2025学年高一下学期3月阶段性检测试题 政治 Word版含解析.docx

山东师范大学附属中学2024-2025学年高一下学期3月阶段性检测试题 政治 Word版含解析.docx_第1页
1/14
山东师范大学附属中学2024-2025学年高一下学期3月阶段性检测试题 政治 Word版含解析.docx_第2页
2/14
山东师范大学附属中学2024-2025学年高一下学期3月阶段性检测试题 政治 Word版含解析.docx_第3页
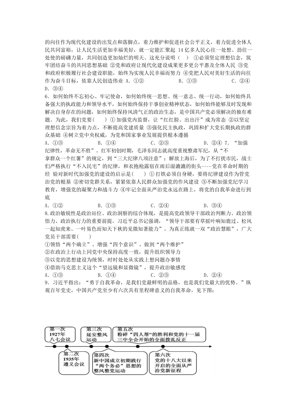
3/14
山师附中 2024 级高一下学期 3 月份阶段性检测政治试卷命题人:周金凤 审题人:侯泱一、选择题:本题共 30 小题,每小题 2 分,共 60 分。1.革命时期,党带领人民经过 28 年浴血奋战,推翻三座大山,建立新中国,实现人民当家作主:如今,中国共产党坚持党总揽全局、协调各方,推动人民代表大会、政府、政协、监察机关、审判机关、检察机关、...

1、当您付费下载文档后,您只拥有了使用权限,并不意味着购买了版权,文档只能用于自身使用,不得用于其他商业用途(如 [转卖]进行直接盈利或[编辑后售卖]进行间接盈利)。
2、本站所有内容均由合作方或网友上传,本站不对文档的完整性、权威性及其观点立场正确性做任何保证或承诺!文档内容仅供研究参考,付费前请自行鉴别。
3、如文档内容存在违规,或者侵犯商业秘密、侵犯著作权等,请点击“违规举报”。

1.电子资料成功下载后不支持退换,如发现资料有内容错误问题请联系客服,如若属实,我们会补偿您的损失

2.压缩包下载后请先用软件解压,再使用对应软件打开;软件版本较低时请及时更新

3.资料下载成功后可在60天以内免费重复下载


山东师范大学附属中学2024-2025学年高一下学期3月阶段性检测试题 政治 Word版含解析.docx

您可能关注的文档

星辰资料铺+ 关注
实名认证
内容提供者

星辰资料铺

确认删除?
回到顶部
QQ客服
  • 天空点击这里给我发消息