电脑桌面
添加学科云到电脑桌面
安装后可以在桌面快捷访问

2026届江苏南京市六合区名校联盟高三上学期一模政治试题及答案.docx

2026届江苏南京市六合区名校联盟高三上学期一模政治试题及答案.docx_第1页
1/20
2026届江苏南京市六合区名校联盟高三上学期一模政治试题及答案.docx_第2页
2/20
2026届江苏南京市六合区名校联盟高三上学期一模政治试题及答案.docx_第3页
3/20
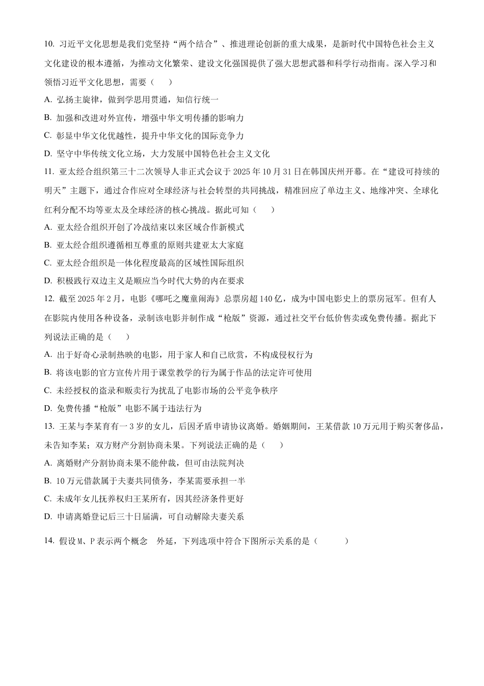
2026 届第一次高考模拟一、单选题(每小题 3 分,共 45 分)1. 中国共产党支持人民代表大会依法履行职能,使党 的主张通过法定程序上升为国家意志。这体现了党坚持( )A. 科学执政B. 民主执政C. 廉洁执政D. 依法执政2. 《马克思恩格斯文集》第 2 卷中提到:“资产阶级在它已经取得了统治的地方把一切封建的、宗法的和田园诗般的关系都破坏...

1、当您付费下载文档后,您只拥有了使用权限,并不意味着购买了版权,文档只能用于自身使用,不得用于其他商业用途(如 [转卖]进行直接盈利或[编辑后售卖]进行间接盈利)。
2、本站所有内容均由合作方或网友上传,本站不对文档的完整性、权威性及其观点立场正确性做任何保证或承诺!文档内容仅供研究参考,付费前请自行鉴别。
3、如文档内容存在违规,或者侵犯商业秘密、侵犯著作权等,请点击“违规举报”。

1.电子资料成功下载后不支持退换,如发现资料有内容错误问题请联系客服,如若属实,我们会补偿您的损失

2.压缩包下载后请先用软件解压,再使用对应软件打开;软件版本较低时请及时更新

3.资料下载成功后可在60天以内免费重复下载


2026届江苏南京市六合区名校联盟高三上学期一模政治试题及答案.docx

您可能关注的文档

确认删除?
回到顶部
QQ客服
  • 天空点击这里给我发消息