扫描全能王 创建{#{QQABYQQAogigAIBAAAgCQQWSCkAYkAECCCgOwFAcMAAAAANABCA=}#}扫描全能王 创建{#{QQABYQQAogigAIBAAAgCQQWSCkAYkAECCCgOw...
扫描全能王 创建{#{QQABSQaEgggIAJBAAAhCUQVgCkOYkBECCAgOwFAQIAAAwANABCA=}#}扫描全能王 创建{#{QQABSQaEgggIAJBAAAhCUQVgCkOYkBECCAgOw...
江苏省南通市海安市2026届高三年级上学期期中学业质量监测生物试卷(含答案).pdf
扫描全能王 创建{#{QQABTQaAogCIQJIAAAgCQQFyCAOYkBCCCIgORBAYMAAAgAFABCA=}#}扫描全能王 创建{#{QQABTQaAogCIQJIAAAgCQQFyCAOYkBCCCIgOR...
江苏省南通市海安市2026届高三年级上学期期中学业质量监测物理试卷(含答案).pdf
扫描全能王 创建{#{QQABAQQAggAgAIAAAQgCQQ3wCkKYkBECCAgOwFAUIAIAwQNABCA=}#}扫描全能王 创建{#{QQABAQQAggAgAIAAAQgCQQ3wCkKYkBECCAgOw...
1高三英语第页(共 11 页)2025-2026 学年度高三年级第一学期教学质量调研(一)英语第一部分听力(共两节, 满分 30 分)做题时,先...
2025-2026 学年度高三年级第一学期教学质量调研(一)数 学 试 题一、单项选择题(本大题共 8 小题, 每小题 5 分, 共计 40 ...
2026 届高三期中学业质量监测试卷语 文一、阅读(72 分)(一)阅读Ⅰ(本题共 5 小题, 19 分)阅读下面的文字,完成 1~5 题。材料一:...
【日语试题+答案】2025届江苏省南通市如皋市高三下学期适应性考试(二)如皋2.5模.pdf
试卷第 1页,共 8页2025 届新高考基地学校第一次大联考政治注意事项考生在答题前请认真阅读本注意事项及各题答题要求1.本试卷共 8 页...
扫描全能王 创建扫描全能王 创建{#{QQABYQYk5gC4gBTACJ5LAUUuCQuQkIIiLSoEw...
扫描全能王 创建扫描全能王 创建{#{QQABSQ6EogAgABJAABhCAwWSCEOQkhAAAQgOQ...
{#{QQABIQQk5gA...
江苏省南通市2025届高三上学期9月份调研测试 地理_地理试卷.pdf
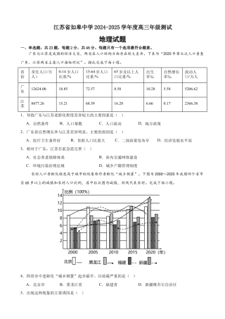
江苏省如皋中学 2024-2025 学年度高三年级测试地理试题一、单选题:共 23 题,每题 2 分,共 46 分。每题只有一个选项最符合题意。...
南通市 2025 届高三第三次调研测试 历史 2025.5注意事项考生在答题前请认真阅读本注意事项及各题答题要求1.本试卷共 6 页,满分为 1...
2025 届高三九月份调研测试历 史注意事项考生在答题前请认真阅读本注意事项及各题答题要求1.本试卷共 6 页,包含选择题(第 1 题~第 ...
{#{QQABQYQUggi...
江苏省南通市2025届高三第三次调研暨苏北七市(宿迁、连云港、淮安、扬州、泰州、盐城、徐州)生物+答案.pdf

