川南地区联考2024-2025学年高一下学期4月期中政治 川南地区联考2024-2025学年高一下学期4月期中政治试题.pdf
川南地区联考2024-2025学年高一下学期4月期中政治 川南地区联考2024-2025学年高一下学期4月期中政治答案.pdf
2024-2025 学年高一下学期期中检测政治试题一、单选题1.1840 年,英国发动了鸦片战争,用坚船利炮轰开了古老中国的大门。自此以后,西方...
2024~2025 学年度第二学期期中重点校联考高一历史第 1 卷(共 60 分)一、单选题(本题共 30 小题,每小题 2 分,共 60 分)1...
弋横铅高一历史试卷考试时间:75 分钟分值:100 分一、选择题(共 16 小题,每小题 3 分,共 48 分。)1.白寿彝《中国通史》载,唐...
弋横铅高一历史答案题号12345678910答案CCCDCCBCBA题号111213141516答案CAAADA17.(14 分)(1)作用:实行行省制,加强了中央集权,有利于...
河南省驻马店市环际大联考”逐梦计划“2024-2025学年高一下学期5月期中考试历史试卷(图片版,含答案).pdf
广西壮族自治区贵港市“贵百河”联考2024-2025学年高一下学期5月月考历史试卷(图片版,含答案).pdf
2024-2025 学年高一下学期期中检测历史试题一、单选题1.1935 年,中共驻共产国际代表团和中国共产党中央的名义发表“八一宣言”,号召“...
天津市五区县重点校联考 2024-2025 学年高一下学期 4 月期中地理试题一、单选题通过对比世界地形图和世界人口密度图,某同学发现世界人...
湖北省“荆、荆、襄、宜四地七校考试联盟”2024-2025学年高一下学期期中联考地理试卷 PDF版含解析_高一期中联考-地理试卷.pdf
湖北省“荆、荆、襄、宜四地七校考试联盟”2024-2025学年高一下学期期中联考地理试卷 PDF版含解析_高一期中联考-地理答案.pdf
河南省驻马店市环际大联考”逐梦计划“2024-2025学年高一下学期5月期中考试地理试卷(图片版,含答案).pdf
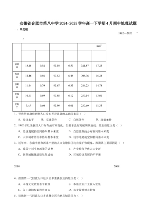
安徽省合肥市第八中学 2024-2025 学年高一下学期 4 月期中地理试题一、单选题胡焕庸线是划分我国人口密度的分界线,从黑龙江省黑河市到...
2024~2025 学年度第二学期期中重点校联考高一生物学第Ⅰ卷 (共 50 分)一、选择题(本题共 20 小题, 1-10 题每题 2 分, 11-20 题...
2024~2025 学年度第二学期期中重点校联考高一生物学参考答案一、选择题(本题共 20 小题,1-10 题每题 2 分,11-20 题每题 3 分...
弋横铅高一生物试题考试时间:75 分钟分值:100 分一、单选题(每题 2 分,共 24 分)1.孟德尔运用了假说—演绎法来探索遗传规律。...
答案第 1页,共 1页弋横铅高一生物参考答案题号12345678910答案BAACBCABDB题号111213141516答案CBBCDABCABDBD17(12 分,每空 1 分)(...
雅礼教育集团 2025 年上期期中考试高一生物试卷命题人:肖菲 熊梓君 审题人:肖菲一、选择题:本题共 12 小题,每小题 2 分,共 2...
湖北省“荆、荆、襄、宜四地七校考试联盟2024-2025学年”高一下学期期中联考生物学试卷(PDF版,含答案)_高一期中联考-生物试卷.pdf

